论文已发表
注册即可获取德孚的最新动态
IF 收录期刊
Original Research
长非编码 RNA HULC 通过 miR-218/TPD52 轴促进宫颈癌细胞的增殖、迁移和侵袭

Original Research
GAS2 促进小儿 T 细胞急性淋巴细胞白血病的细胞增殖和侵袭并抑制细胞凋亡,同时激活 Wnt/β-连环蛋白信号通路

Original Research 值得关注
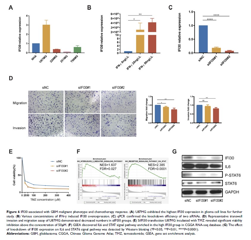
IFI30 是一种新型的与免疫相关的靶标,对于胶质母细胞瘤的预后和治疗反应有预测价值

Original Research
三七通过靶向 STZ 诱导的糖尿病大鼠中的 Wnt/β-连环蛋白信号传导途径改善足细胞上皮间质转分化

Original Research
微血管减压术结合感觉根部分切断术与否对三叉神经痛治疗长期疗效和预测因素的比较

Original Research
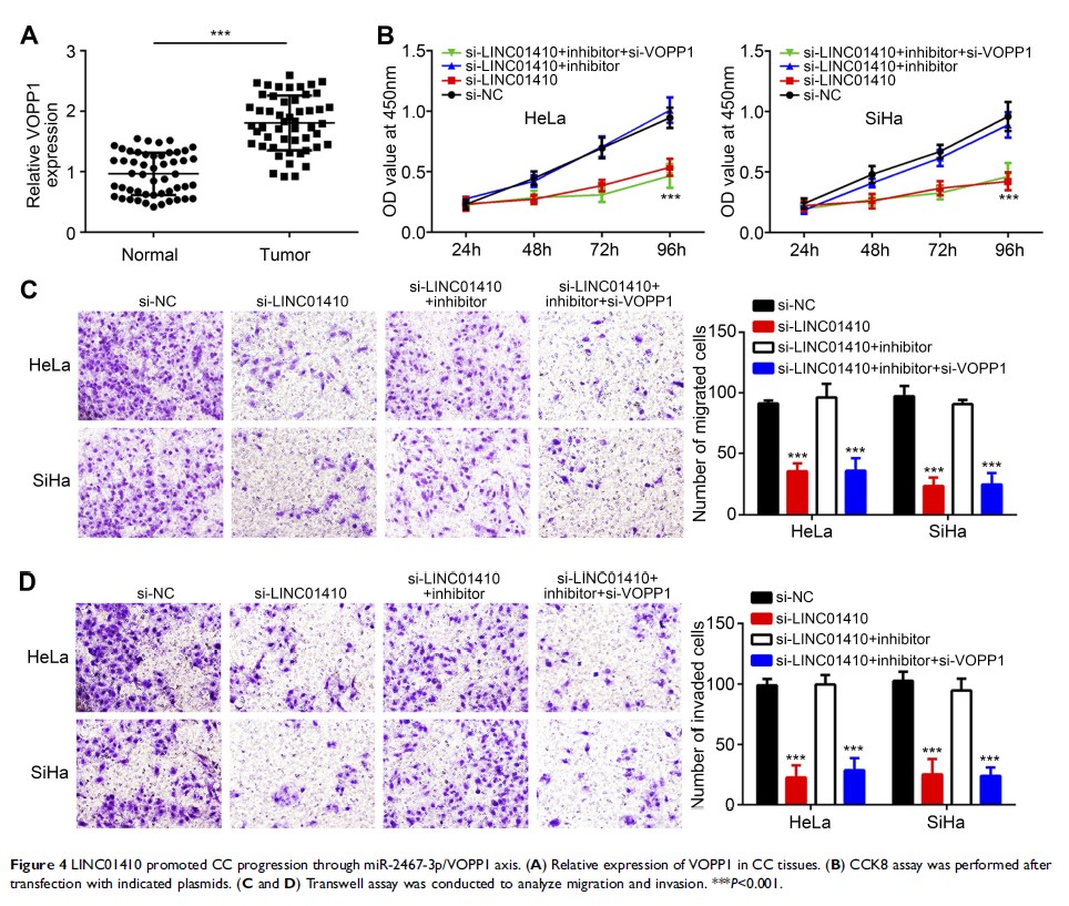
LINC01410 敲低通过靶向 miR-2467-3p/VOPP1 轴抑制宫颈癌的生长和侵袭
