论文已发表
注册即可获取德孚的最新动态
IF 收录期刊
Original Research
《续药和服药依从性量表(ARMS)》(中文版)的心理计量评估与老年高血压患者的血压控制

Original Research
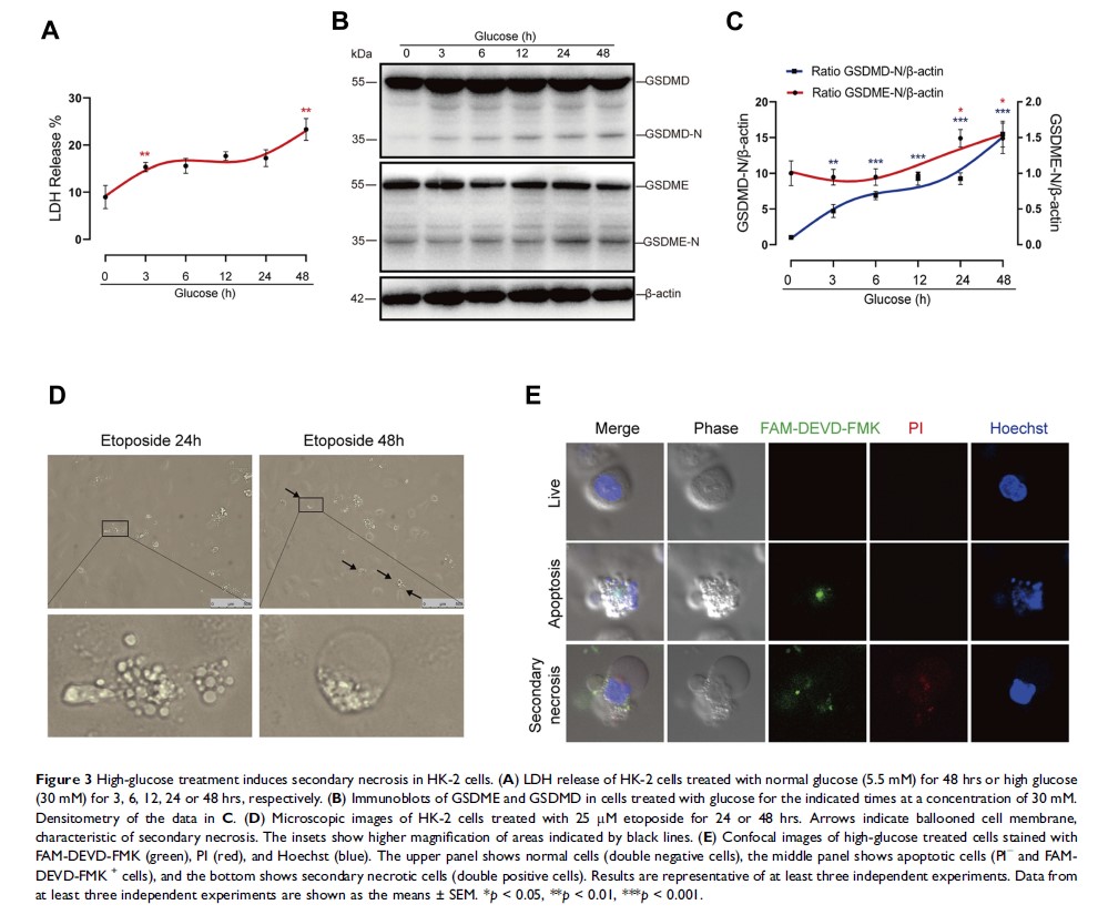
Caspase-3 通过由 Gasdermin E 介导的细胞凋亡过程中的继发性坏死,促进糖尿病性肾脏疾病的恶化

Original Research
冠心病患者的 sortilin 与炎症之间的关联

Original Research
CalliSpheres® 微球化疗栓塞与常规化疗栓塞治疗肝细胞癌的比较:一项多中心回顾性研究

Original Research
在新辅助化疗后使用融合腋窝超声的新模型来预测浸润性乳腺癌的非前哨淋巴结转移

Review
在调强放疗时代对 II 期鼻咽癌进行化疗的方案:综述
