论文已发表
注册即可获取德孚的最新动态
IF 收录期刊
Original Research
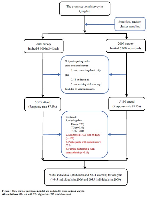
中国青岛市成年人甘油三酸酯和总胆固醇浓度与高尿酸血症的关系

Original Research
适体- 共轭金纳米颗粒可靶向表皮生长因子受体变体 III,用于胶质母细胞瘤治疗

Original Research
多层聚酰胺/胶原蛋白支架结合 N-乙酰半胱氨酸局部持续释放,可促进伤口愈合

Original Research
经导管动脉内输注治疗结合介入光热疗法治疗肝细胞癌

Original Research
Hsa_circ_103973 作为 miR-335 的海绵,可促进宫颈癌的进展

Original Research
MIR137HG 基因的变异与中国黎族人群的肝癌风险相关
