论文已发表
注册即可获取德孚的最新动态
IF 收录期刊
Original Research 值得关注
姜黄素通过调节 Beclin1/UVRAG/Bcl2 抑制糖尿病肾病中足细胞凋亡和细胞自噬加速

Original Research
LncRNA miR503HG 通过调控 miR-155/Caspase-3 来调节宫颈鳞状细胞癌细胞的耐药性

Original Research
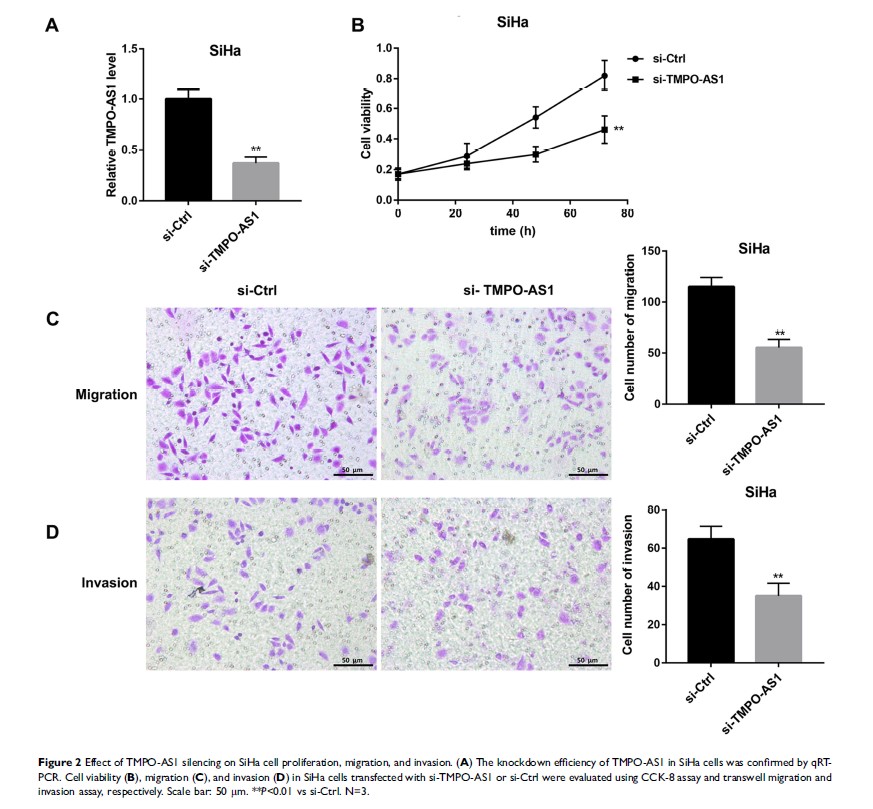
长非编码 RNA TMPO-AS1 通过调节 miR-143-3p/ZEB1 轴促进宫颈癌细胞的增殖、迁移和侵袭

Original Research
Shh 过表达与原发性前列腺癌中 GRP78 和 AR 的表达相关:中国队列研究的临床病理特征和结果

Original Research
治疗前全身炎症反应指数作为新辅助化学疗法治疗的乳腺癌患者有用的预后指标

Clinical Trial Report
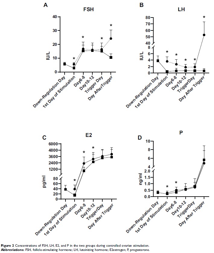
根据第一个 IVF/ICSI 周期的临床结果对 PPOS 和 GnRHa 超长方案的比较:一项随机临床试验
