论文已发表
注册即可获取德孚的最新动态
IF 收录期刊
Original Research
非小细胞肺癌患者 PD-L1 表达的检测及其在循环肿瘤细胞中的临床意义

Original Research
COPD-OSA 重叠综合征患者的支气管扩张

Original Research 值得关注
在澳大利亚的晚期或转移性癌症患者中进行卡瑞利珠单抗首次用于人类的剂量研究

Original Research
miR-221-5p 通过调节 DDR1 来提高胃癌细胞对顺铂的敏感性及其对细胞增殖和凋亡的影响

Original Research
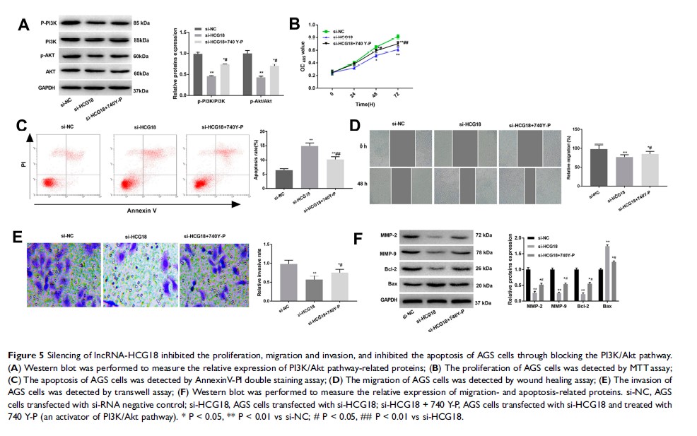
长非编码 RNA-HCG18 的沉默可通过阻断 PI3K/Akt 信号通路来遏制胃癌的肿瘤发生

Original Research
重复剖宫产麻醉效果不足的风险要高于初次剖宫产:通过倾向评分匹配分析进行的回顾性研究
