论文已发表
注册即可获取德孚的最新动态
IF 收录期刊
Original Research
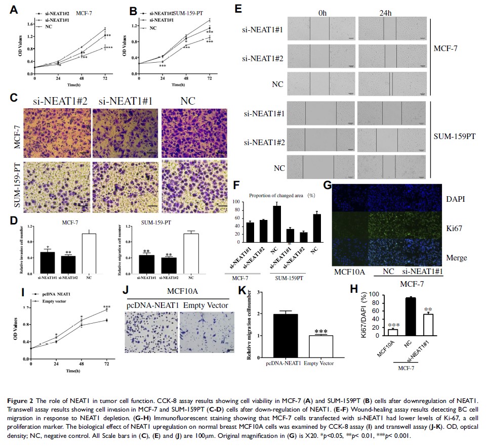
lncRNA NEAT1 通过调节 CBX7 和 RTCB 促进乳腺癌的细胞增殖、侵袭和迁移

Original Research
用于中国青海省结核病发病时间序列预测的以高级数据为导向的 SARIMA-NNNAR 混合模型

Original Research
在线评级和产品价格对购买决策的联合影响:一项脑电图研究

Original Research
食管鳞状细胞癌多种积极治疗与预后之间的关联

Original Research
USP8 的下调可抑制胆管癌细胞的增殖和侵袭

Original Research
本文章已被撤回:长非编码 RNA CASC19 会促进 microRNA-532 海绵化,并通过增加 ETS1 表达促进肾透明细胞癌的致癌性
