论文已发表
注册即可获取德孚的最新动态
IF 收录期刊
Original Research
3D 椭球模型中,在 UVA 辐射下并经二氧化钛纳米粒子诱导,TGF-β 和 ROS 参与 G1 细胞周期阻滞

Original Research
阿瑞匹坦对健康中国人和高加索人的药代动力学比较

Original Research
顺式阿曲库铵、罗库溴铵和美维库铵在眼科手术的全身麻醉诱导中对眼内压的影响

Original Research
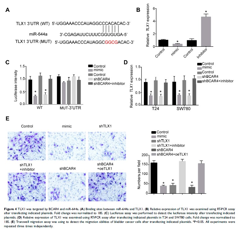
长非编码 RNA BCAR4 与 miR-644a 结合并靶向 TLX1 以促进膀胱癌的进展

Original Research
CK19 通过影响 Wnt/β-连环蛋白信号通路促进卵巢癌发展

Original Research
Bit1 沉默通过激活 IL-6/STAT3 信号通路增强胶质瘤细胞的增殖、迁移和侵袭
