论文已发表
注册即可获取德孚的最新动态
IF 收录期刊
Original Research
敲除 lncRNA PCAT6 可以通过调节 miR-185-5p/TPD52 轴增强三阴性乳腺癌细胞的放射敏感性

Original Research
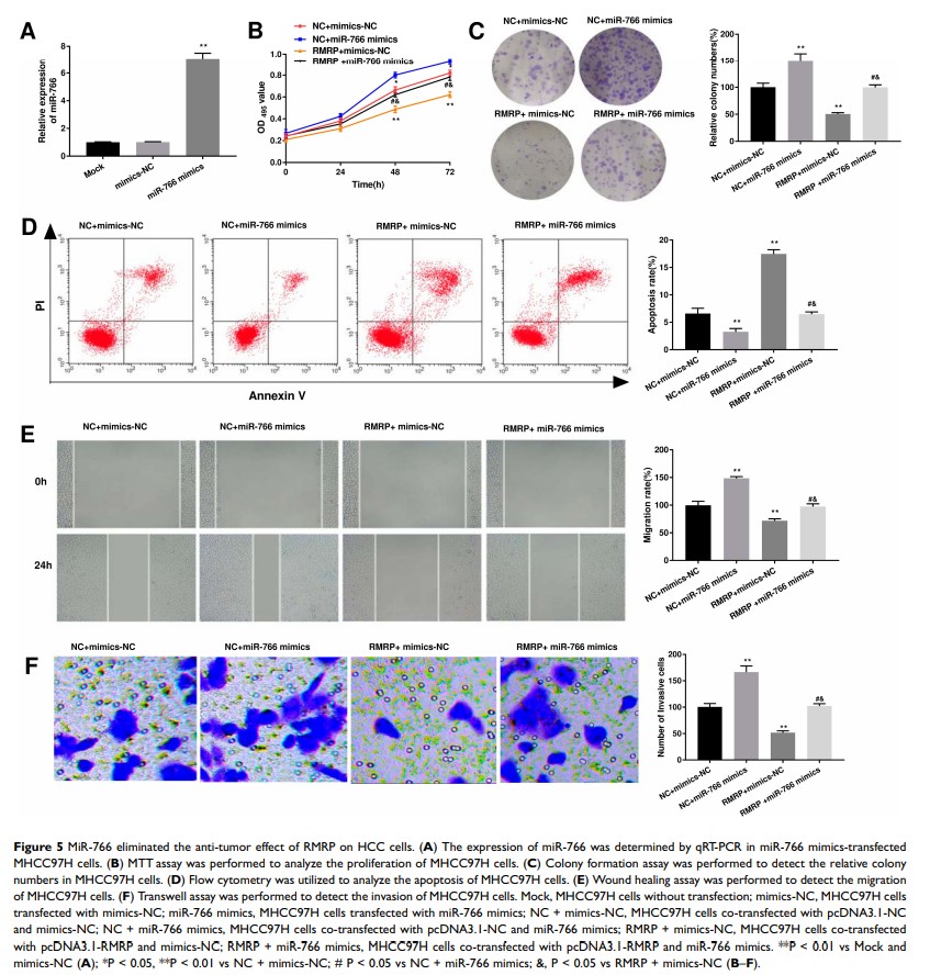
长非编码 RNA RMRP 通过靶向 microRNA-766 抑制肝癌的肿瘤发生

Original Research
鉴定 circRNA-miRNA-mRNA 网络以探索肺腺癌的基本机制

Original Research
雷公藤碱通过调节 miRNA-532-5p/CXCL2 轴抑制肝癌细胞的侵袭性

Original Research
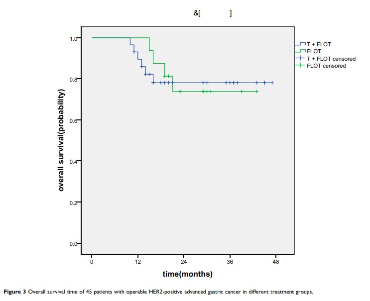
曲妥珠单抗联合围手术期 FLOT 方案治疗可切除的 HER2 阳性晚期胃癌:一项回顾性研究

Original Research
胫骨恶性肿瘤切除术后,通过 3D 打印多孔假体对 “超临界骨缺损” 的修复重建
