论文已发表
注册即可获取德孚的最新动态
IF 收录期刊
Original Research
甲状腺乳头状癌颈部淋巴结转移危险因素的临床分析:对 3,686 名患者的回顾性研究

Original Research
羟基红花黄色素 A 对 2 型糖尿病大鼠 PI3K/AKT 通路和胰腺 β 细胞凋亡的作用研究

Original Research
确定中国安徽省 2015–2016 年痰涂片阳性结核病门诊患者中结核分枝杆菌 耐药性和耐多药结核病的危险因素

Original Research
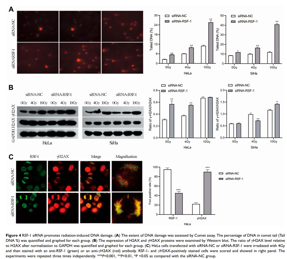
RSF-1 siRNA 通过增强 DNA 损伤、细胞周期重新分布及促进凋亡来增强宫颈癌的肿瘤放射敏感性

Original Research
设计长期稳定的透明纳米乳液,使用高重力旋转填充床进行口服药物递送

Original Research
有磺酸基团的大孔表面,及 PEEK/纳米硅酸镁复合材料的微纳米结构,表现出抗菌活性并诱导细胞反应
