论文已发表
注册即可获取德孚的最新动态
IF 收录期刊
Original Research
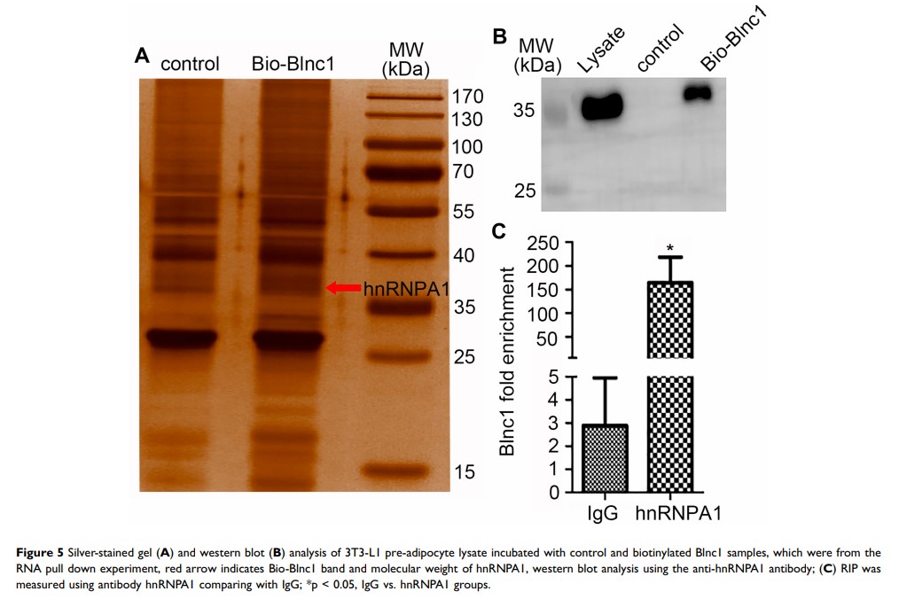
长非编码 RNA Blnc1 通过促进白色脂肪中的线粒体功能来预防饮食诱发的肥胖

Original Research
颗粒状基因家族可以作为结肠癌的新型生物标志物

Original Research
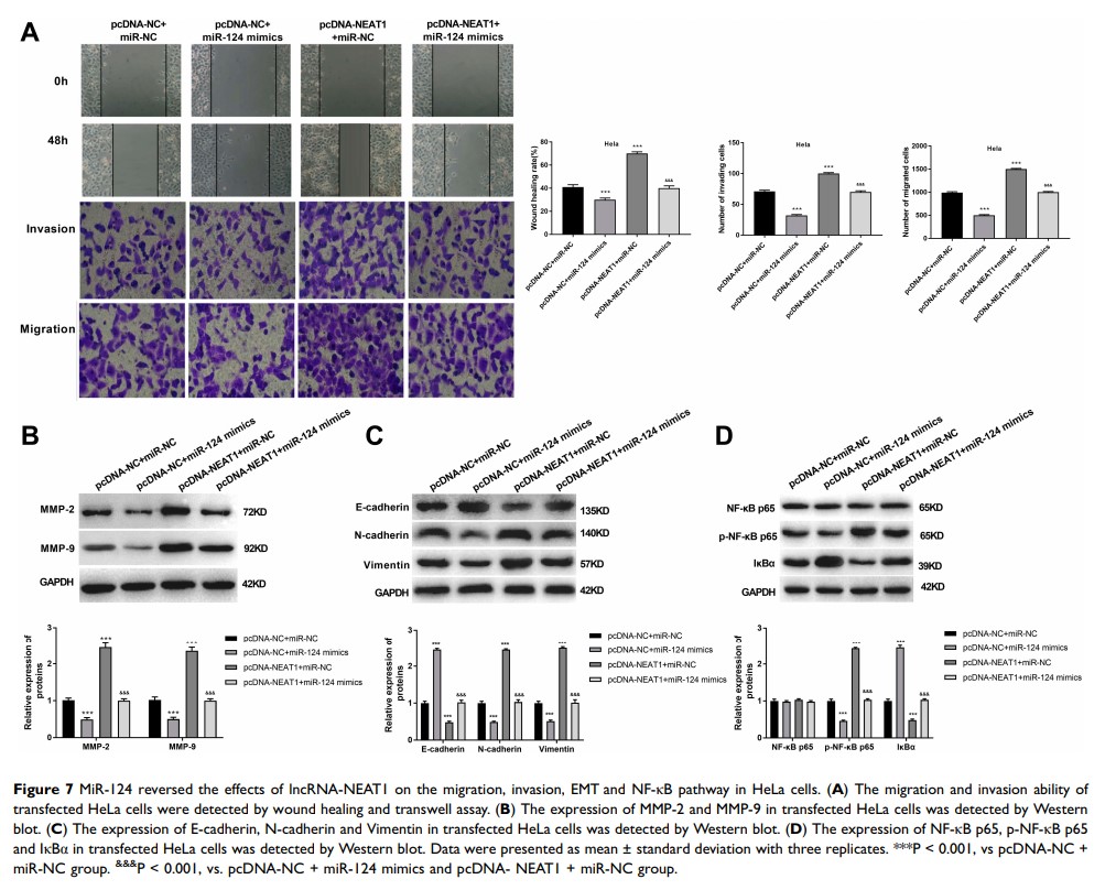
长非编码 RNA-NEAT1 通过调节 miR-124/NF-κB 信号通路促进宫颈癌细胞的迁移和侵袭

Original Research
每日一次吸入乌美溴铵粉雾剂治疗亚裔慢性阻塞性肺疾病的临床疗效和安全性:一项随机、安慰剂对照研究

Original Research
对中国抑郁症患者抑郁症状自我检测快速清单(QIDS-SR16)和患者健康问卷 9(PHQ-9)纸质和智能手机版本的评估

Original Research
在中国接受替诺福韦治疗的肾功能正常的 HIV-1 感染患者 GFR 预估值之纵向进展
