论文已发表
注册即可获取德孚的最新动态
IF 收录期刊
Original Research
缅甸未接受抗病毒治疗人群的 HIV-1 耐药

Original Research
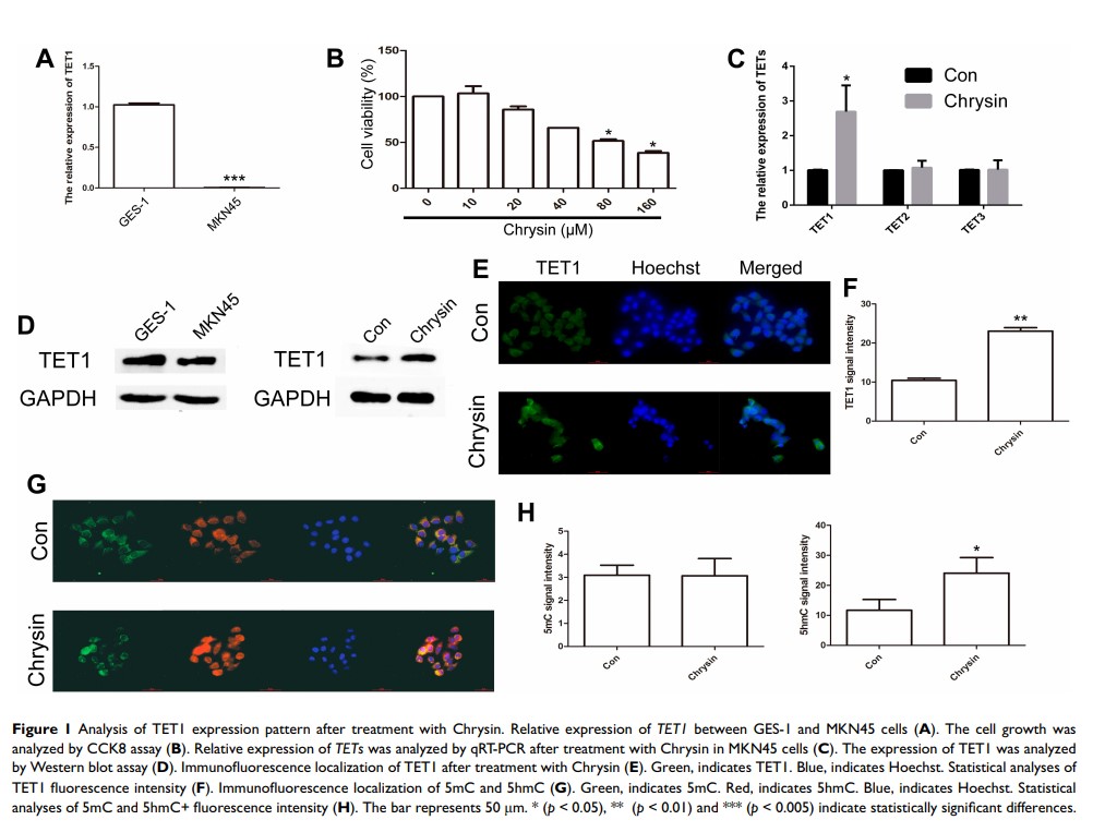
白杨素通过调节胃癌细胞 TET1 的表达上调诱导细胞凋亡及抑制侵袭

Original Research
软骨肉瘤细胞衍生的外泌体 lncRNA RAMP2-AS1 通过 miR-2355-5p/VEGFR2 轴促进血管生成

Original Research
具有肝癌细胞特异性的新型 DNA 适体 Apt-07S 的选择和表征

Original Research
与脑动静脉畸形相关的内皮细胞的特征

Original Research
有抑郁症或焦虑症的咽异感症状患者的当前知觉值测试
