论文已发表
注册即可获取德孚的最新动态
IF 收录期刊
Original Research
中国浙江省 2016-2018 年,导致妊娠相关李斯特菌病的单核细胞增多性李斯特氏菌的基因组和表型多样性

Original Research
进入重症监护病房后 24 小时内血糖与预后之间的关联:一项回顾性队列研究

Original Research
通过让中国 2 型糖尿病患者使用移动健康应用程序(APP)实现有效和高效率的基础胰岛素最佳管理

Original Research
CYP3A5 基因多态性对他克莫司治疗膜性肾病疗效与副作用的影响

Original Research
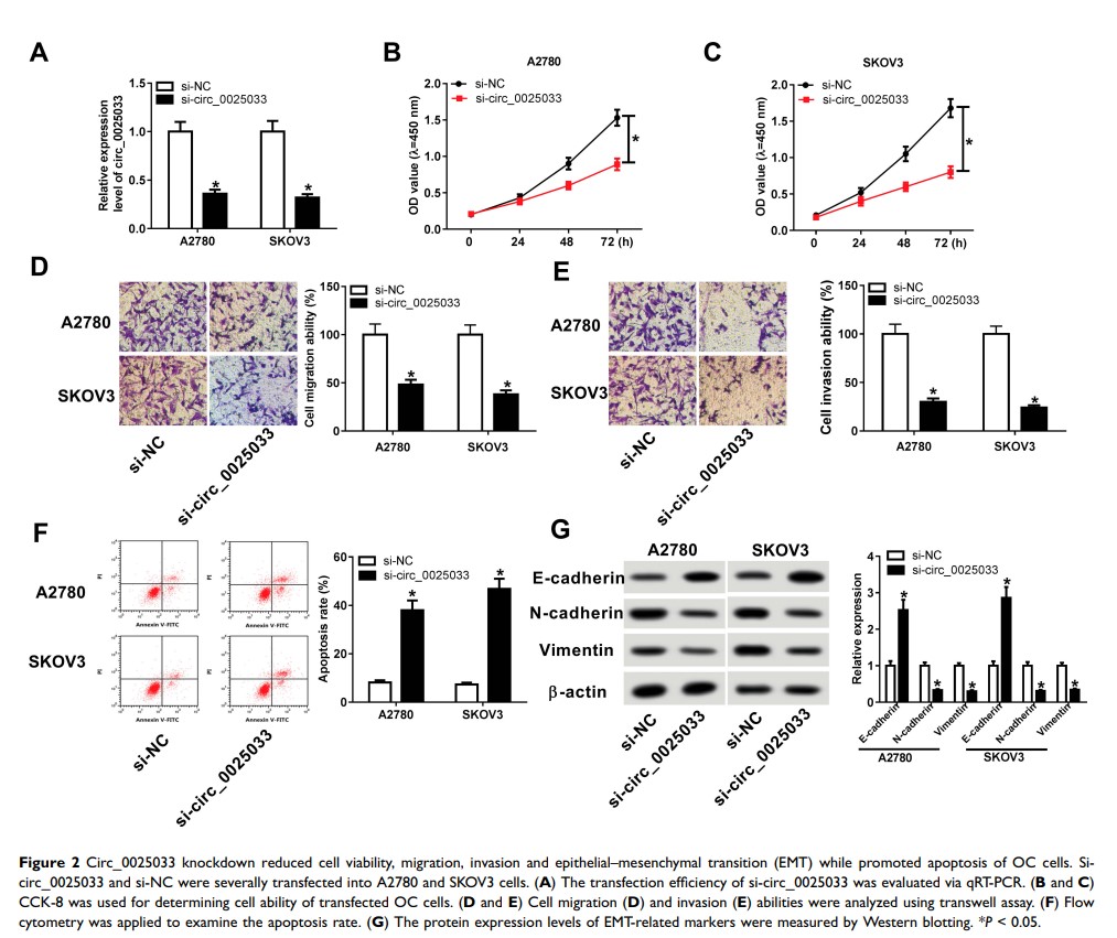
环形 RNA Circ_0025033 通过调节 miR-330-5p/KLK4 轴促进卵巢癌的发展

Original Research
miR-489-3p 通过靶向 DLX1 抑制前列腺癌的进展
