论文已发表
注册即可获取德孚的最新动态
IF 收录期刊
Original Research
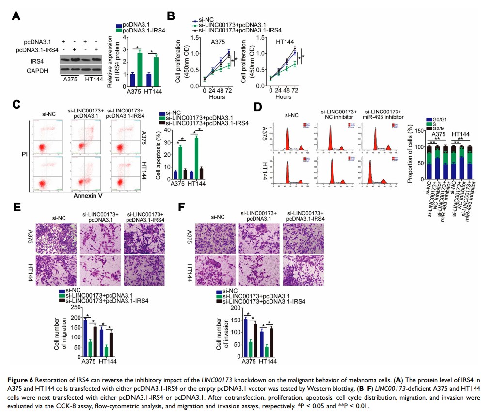
长非编码 RNA LINC00173 通过与 microRNA-493 的竞争性结合促进 IRS4 的表达,从而促进黑素瘤的恶性肿瘤

Original Research
曲妥珠单抗对接受新辅助治疗、具有低浸润水平肿瘤浸润性淋巴细胞的 HER2 阳性乳腺癌的治疗效果

Original Research
血浆 cfDNA 作为评估胃癌化疗疗效的潜在生物标志物

Original Research
特质正念与过去消极时间洞察力:心理弹性和内心平静的中介作用及冥想组别差异

Clinical Trial Report
羟考酮与舒芬太尼在妇科肿瘤手术后患者自控静脉镇痛中的应用:一项随机双盲对照临床试验

Clinical Trial Report
全麻日间斜视手术术后不适的危险因素分析
