论文已发表
注册即可获取德孚的最新动态
IF 收录期刊
Original Research
非霍奇金淋巴瘤患者的主要死亡原因:一项回顾性队列研究

Original Research
DW-MRI 引导剂量的增加使放化疗治疗的局部晚期鼻咽癌的局部控制得到改善

Original Research
血浆中较高的 APOC-III 水平与无痴呆症老年人脑脊液中 β-淀粉样蛋白水平降低较慢有关

Original Research
吲哚菁绿-小白菊内酯热敏脂质体联合治疗三阴性乳腺癌

Original Research
对慢性阻塞性肺疾病(COPD)的肺组织进行蛋白质组学分析:血小板和巨噬细胞功能障碍对 COPD 发病机理的作用

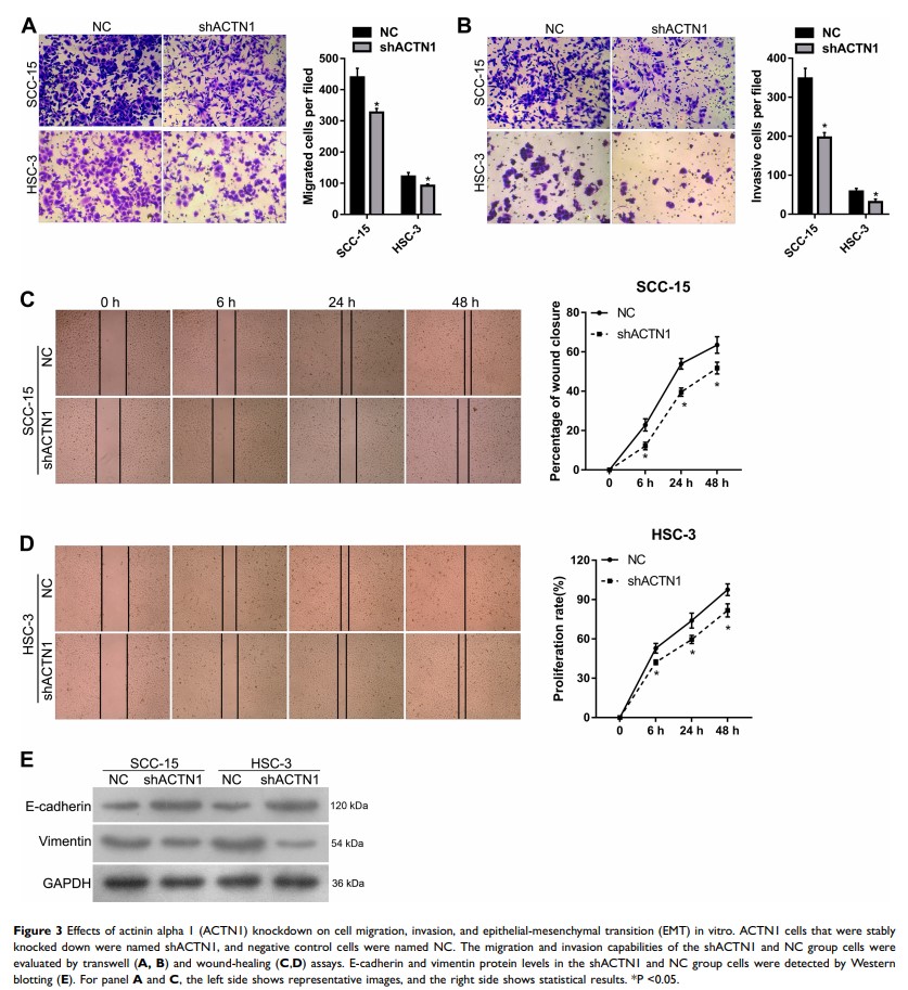
Original Research
ACTN1 较高与预后不良相关,而 ACTN1 沉默可抑制口腔鳞状细胞癌的细胞增殖和转移
