论文已发表
注册即可获取德孚的最新动态
IF 收录期刊
Original Research
由 PSAT1 调节的氧化还原平衡可影响上皮性卵巢癌的生长和预后

Original Research
新型 lncRNA NONHSAT053785 是肝细胞癌肝内转移的独立危险因素

Original Research
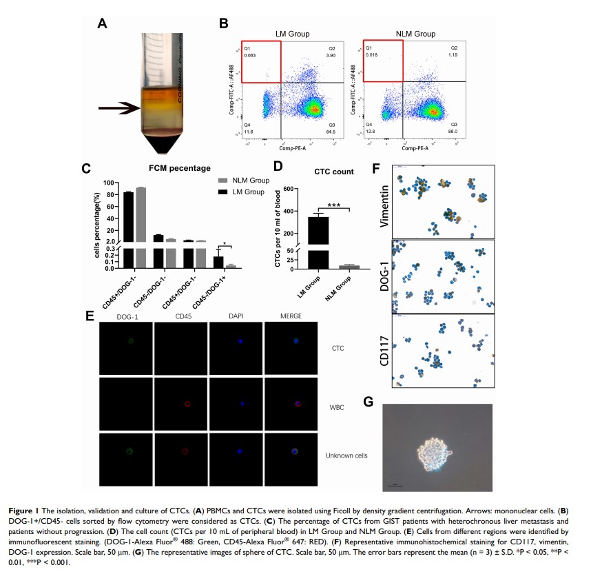
HMGA1 通过 Wnt/β-连环蛋白信号通路调节 GIST 患者循环肿瘤细胞的干细胞样特性

Original Research
高血糖患者痰病原体的抗菌素耐药性增加

Original Research
全内镜和显微单侧开颅术进行双侧减压以治疗老年人腰椎椎管狭窄症的临床比较:一项为期 12 个月的随访回顾性研究

Original Research
预测肾细胞癌肾切除术后预后的列线图的开发和验证
