论文已发表
注册即可获取德孚的最新动态
IF 收录期刊
Original Research
TDO 促进肝细胞癌进展

Original Research
TMED3 通过激活 Wnt/β-连环蛋白信号传导促进乳腺癌细胞的增殖和迁移

Original Research
中国人群女性膝骨关节炎患者胰岛素抵抗的代谢评分与脂肪因子紊乱和炎症活动相关

Original Research
电针刺通过抑制背根神经节中的 mGluR5-PKCϵ 信号通路来调节疼痛转变

Original Research
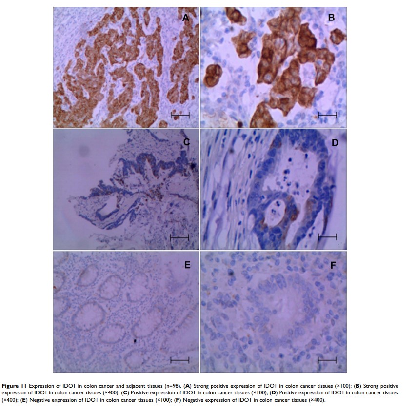
S1PR5 在结肠癌中的作用和机制

Original Research
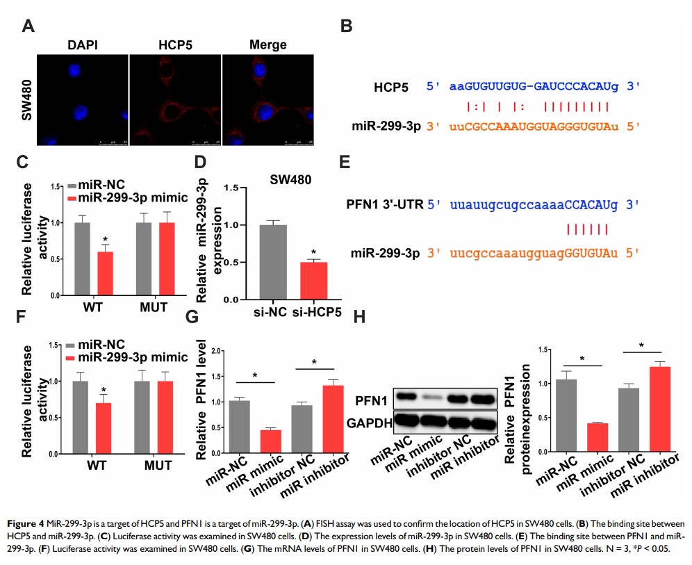
敲低 lncRNA HCP5 可以通过 miR-299-3p/PFN1/AKT 轴抑制结直肠癌的进展
