论文已发表
注册即可获取德孚的最新动态
IF 收录期刊
Original Research
葛根素通过调节 PERK/eIF2α/ATF4 信号通路对自噬产生影响,从而影响糖尿病肾病肾功能

Original Research
STEAP4 抑制 HIF-1α/PKM2 信号传导并减少高糖诱导的视网膜血管内皮细胞凋亡

Original Research
侵袭性念珠菌症的物种分布和抗真菌药敏性:2016-2017 年中国北京多中心监测研究

Original Research
磁盘扩散法测试是中国临床实践中针对头孢菌素耐药淋病菌株的不适当筛选工具

Original Research
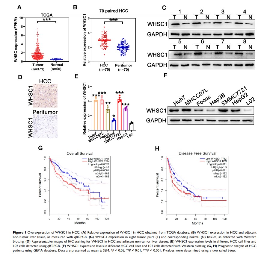
WHSC1 通过激活 mTORC1 信号传导促进肝细胞癌的细胞增殖、迁移和侵袭

Original Research
LTBP4 的破坏可诱导 TGFβ1 的活化及免疫抑制信号,并促进肝细胞癌的肺转移
