论文已发表
注册即可获取德孚的最新动态
IF 收录期刊
Original Research
GIS 空间分析和扫描统计在妇科癌症聚集模式和风险筛查中的应用:中国江西省北部的一个病例研究

Review
人际心理治疗对老年抑郁症的影响及其在中国的潜在应用

Original Research
利用低频率波动的振幅测量 Lasik 术后患者异常的自发性脑活动模式:静息态功能性磁共振成像研究

Original Research
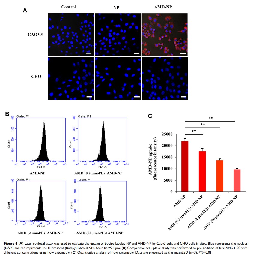
针对卵巢癌的 CXCL12/CXCR4 轴靶向双功能纳米药物递送系统

Original Research
水蛭素通过 P38 MAPK/NF-κB 信号通路抑制炎症,从而预防链脲佐菌素诱导的糖尿病肾病大鼠的肾脏损害

Original Research
通过一种新型 c-Met/CD3 双特异性抗体抑制 c-Met 过表达的肿瘤
