论文已发表
注册即可获取德孚的最新动态
IF 收录期刊
Original Research
中国极高龄高血压患者人群中,血压与肾功能迅速下降有关

Review
基于双亲柱[n]芳烃的超分子囊泡,用于智能纳米药物递送

Case Report
伴有 EGFR-19del/T790M/BRAFV600E 突变的晚期肺腺癌在接受奥西替尼、达拉非尼及曲美替尼治疗后的持久临床反应:一份病例报告

Case Report
作为对奥西替尼的响应,转移性非小细胞肺癌患者出现三种新的 EGFR 突变(750_758del,I759S,T751_I759delinsS):一份病例报告

Original Research
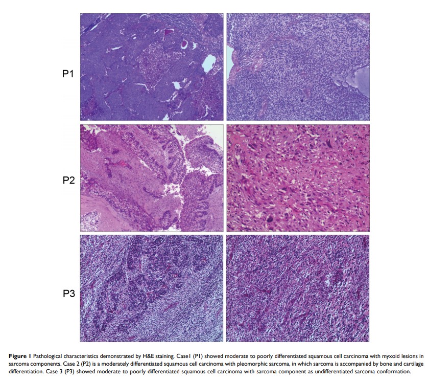
下一代测序分析可确定 3 例肺癌肉瘤病理形态学中的基因组改变

Original Research
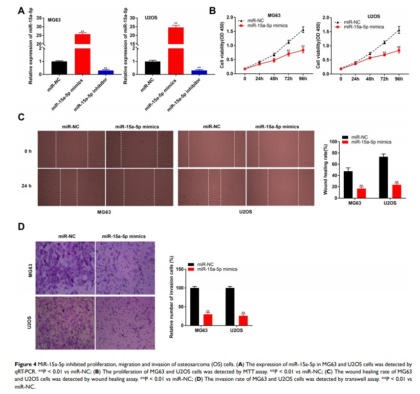
LINC00662 长非编码 RNA 敲低可通过调节 microRNA-15a-5p/Notch2 轴减缓骨肉瘤细胞的增殖、迁移和侵袭
