论文已发表
注册即可获取德孚的最新动态
IF 收录期刊
Original Research
Δ133p53/FLp53 可预测食管鳞状细胞癌的不良临床结果

Original Research
Circ_0015756 通过海绵化 miR-610 调节 FGFR1,从而加剧肝细胞癌的发展

Original Research
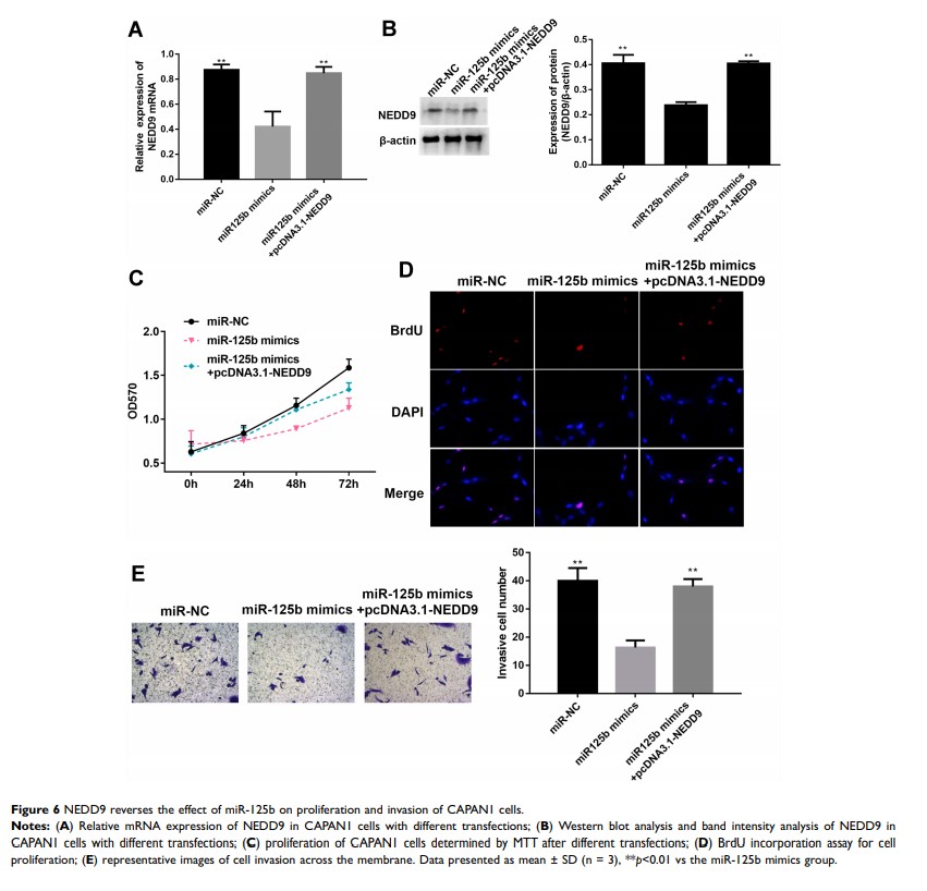
microRNA-125b 通过 PI3K/AKT 信号传导靶向 NEDD9,在胰腺癌中起抗增殖和促凋亡作用

Original Research
CT 引导的脉冲射频术治疗特发性舌咽神经痛的长期疗效:多中心病例系列回顾

Original Research
静息态功能性磁共振成像研究可显示急性眼痛患者功能连接密度的映射变化

Original Research
外周血炎性免疫细胞是多囊卵巢综合征女性的不育预测因子
