论文已发表
注册即可获取德孚的最新动态
IF 收录期刊
Original Research
长非编码 RNA H19 通过上调 cAMP 反应元件结合蛋白中的周期蛋白依赖性激酶 5 介导的磷酸化引起神经性疼痛

Original Research
妇科癌脊柱转移的临床特征和预后分析:单中心回顾性研究

Original Research
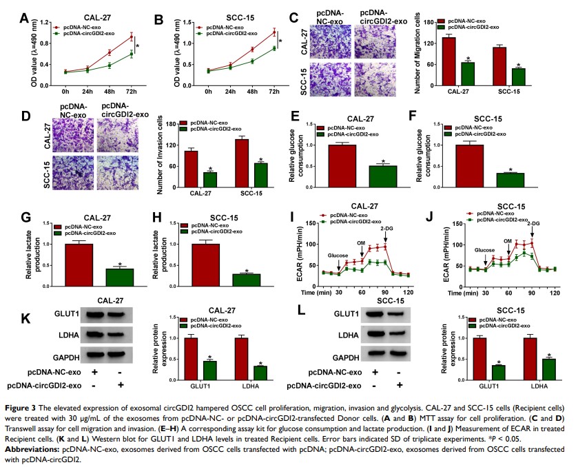
外泌体 CircGDI2 通过调节 MiR-424-5p/SCAI 轴抑制口腔鳞状细胞癌的进展

Original Research
Circ-ZNF609 通过 miR-501-3p/HK2 轴促进糖酵解代谢,从而加速前列腺癌细胞的放射抗性

Original Research
负载 Ang2-siRNA 质粒的壳聚糖磁性纳米颗粒对黑色素瘤异种移植裸鼠瘤生长的影响

Original Research
高红细胞平均体积是接受同步放化疗的食管癌患者总体生存率较低的一个预测因子
