论文已发表
注册即可获取德孚的最新动态
IF 收录期刊
Original Research
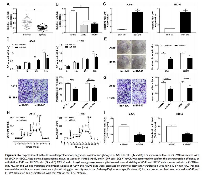
Hsa_circ_0000735 的下调通过靶向 miR-940/BMPER 轴抑制非小细胞肺癌的增殖、迁移、侵袭和糖酵解

Original Research
LncRNA SNHG15 通过靶向 miR141/PD-L1 促进胃癌的免疫逃逸

Original Research
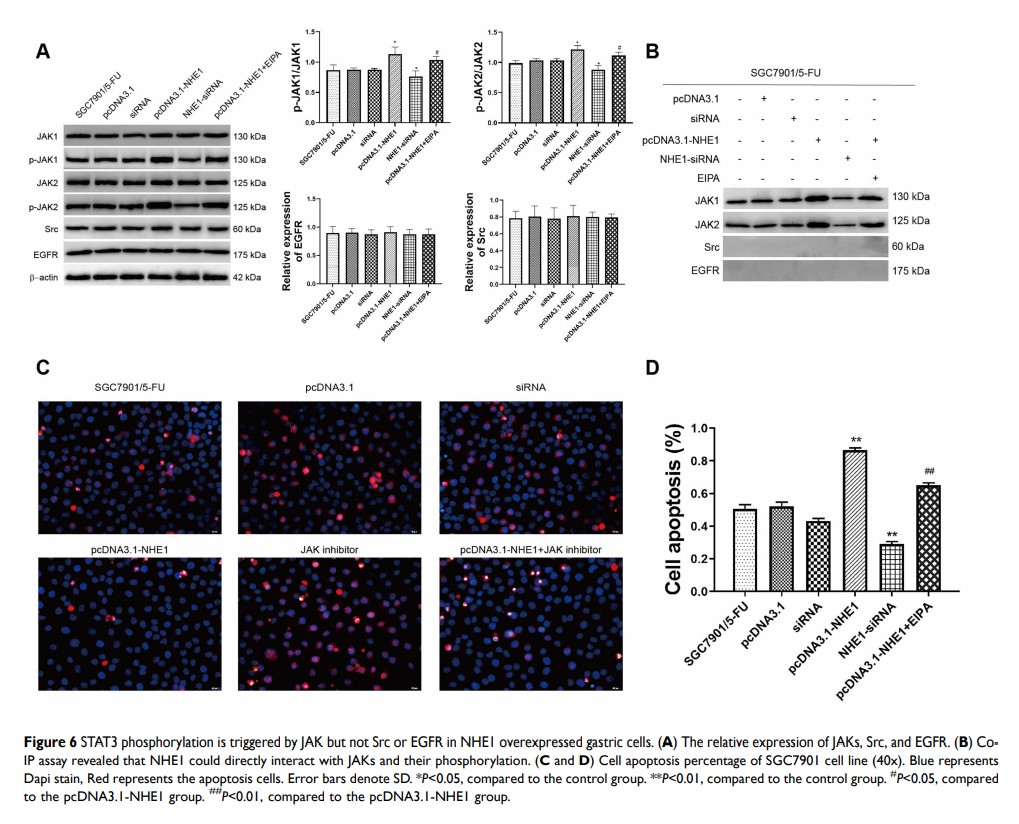
NHE1 通过 STAT3 信号通路介导胃癌的 5-Fu 耐药性

Original Research
中华人民共和国炎症性肠病患者的知识不足和疫苗接种实践

Clinical Trial Report
关节镜下肩袖修补术术后康复手册:基于患者的评估研究

Original Research
左炔诺孕酮通过 lncRNA H19/miR-17/TLR4 信号通路改善子宫腺肌病
