论文已发表
注册即可获取德孚的最新动态
IF 收录期刊
Original Research
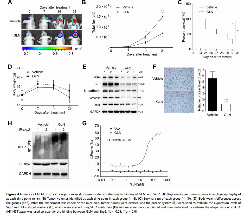
高良姜素(GLN)通过靶向 Skp2 诱导上皮-间质转化(EMT),从而抑制人胶质母细胞瘤细胞的增殖、迁移和侵袭

Original Research
华北地区人群理想心血管健康指标与血浆 hs-CRP 水平的相关性:一项为期四年的随访研究

Original Research
术前纤维蛋白原-白蛋白比率指数(FARI)是新辅助放化疗治疗后接受根治性手术的局部晚期直肠癌患者可靠的预后和放化疗敏感性预测因子

Original Research
miRNA,miR-125b 通过触发 STAT3 信号通路抑制胃癌细胞的侵袭和转移

Original Research
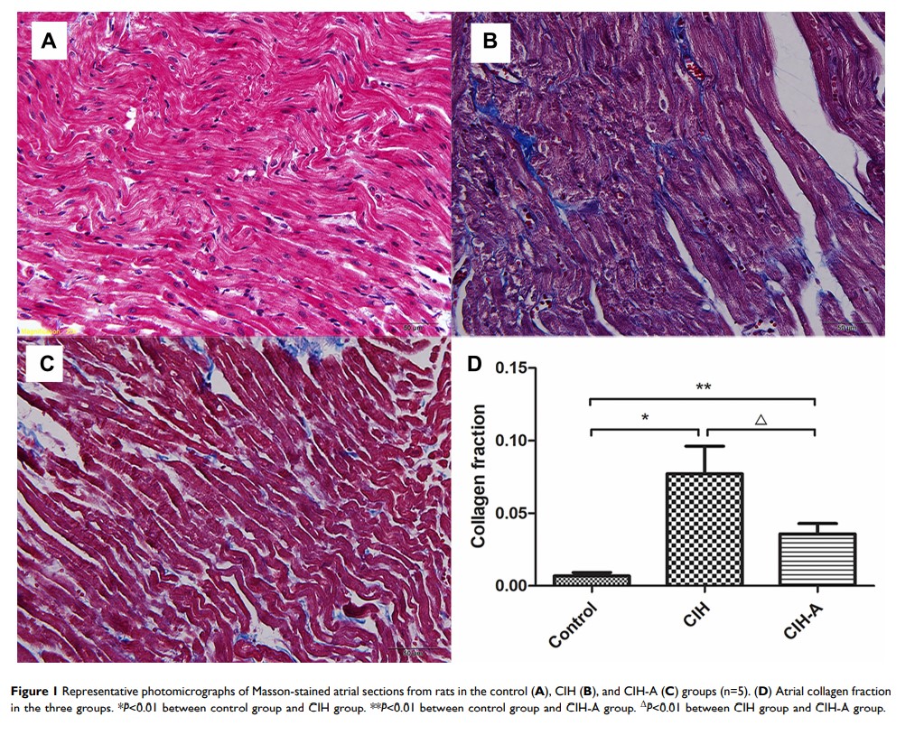
阿利吉仑对慢性间歇性缺氧大鼠心房重构的潜在作用

Original Research
间充质干细胞衍生的外泌体通过抑制细胞焦亡保护心肌免受缺血/再灌注损伤
