论文已发表
注册即可获取德孚的最新动态
IF 收录期刊
Original Research
青少年与成人鼻咽癌患者的预后比较:倾向评分匹配分析

Original Research
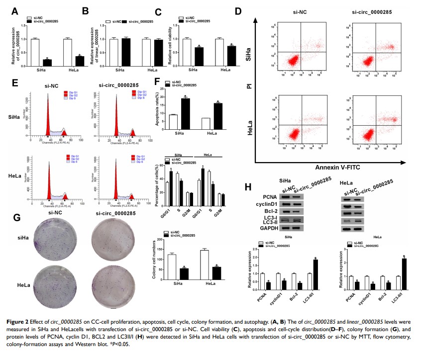
circRNA_0000285 的下调通过调节 miR197-3p–ELK1 轴抑制宫颈癌的发展

Original Research
永生化上调蛋白的下调通过调节上皮-间质转化来抑制乳腺癌细胞系的进展

Original Research
EGFR 19Del/L858R 突变中的伴随突变及其与 NSCLC 患者对 EGFR-TKI 反应的关联

Original Research
血红蛋白与预后营养指标相结合可预测食管鳞状细胞癌术后放疗的预后

Original Research
AR 和 Wnt 信号之间的串扰促进去势抵抗性前列腺癌的生长
