论文已发表
注册即可获取德孚的最新动态
IF 收录期刊
Original Research
连续前锯肌平面阻滞应用于成人胸腔镜手术的操作、效果和局限性

Original Research
TP53INP2 通过 GSK-3β/β-Catenin/Snail1 信号通路调节膀胱癌细胞的上皮间质转化

Original Research
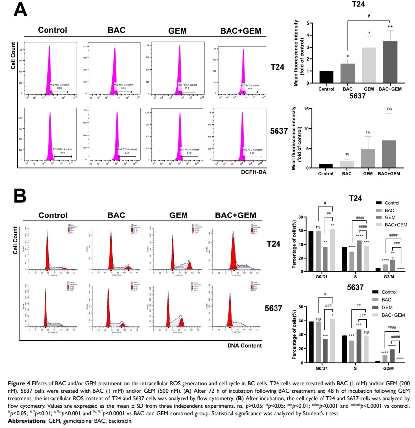
靶向抑制 P4HB 可提高膀胱尿路上皮癌对吉西他滨的细胞敏感性

Original Research
MiR-101-3p 和 Syn-Cal14.1a 在抑制 EZH2 诱导的乳腺癌进展中的协同作用

Original Research
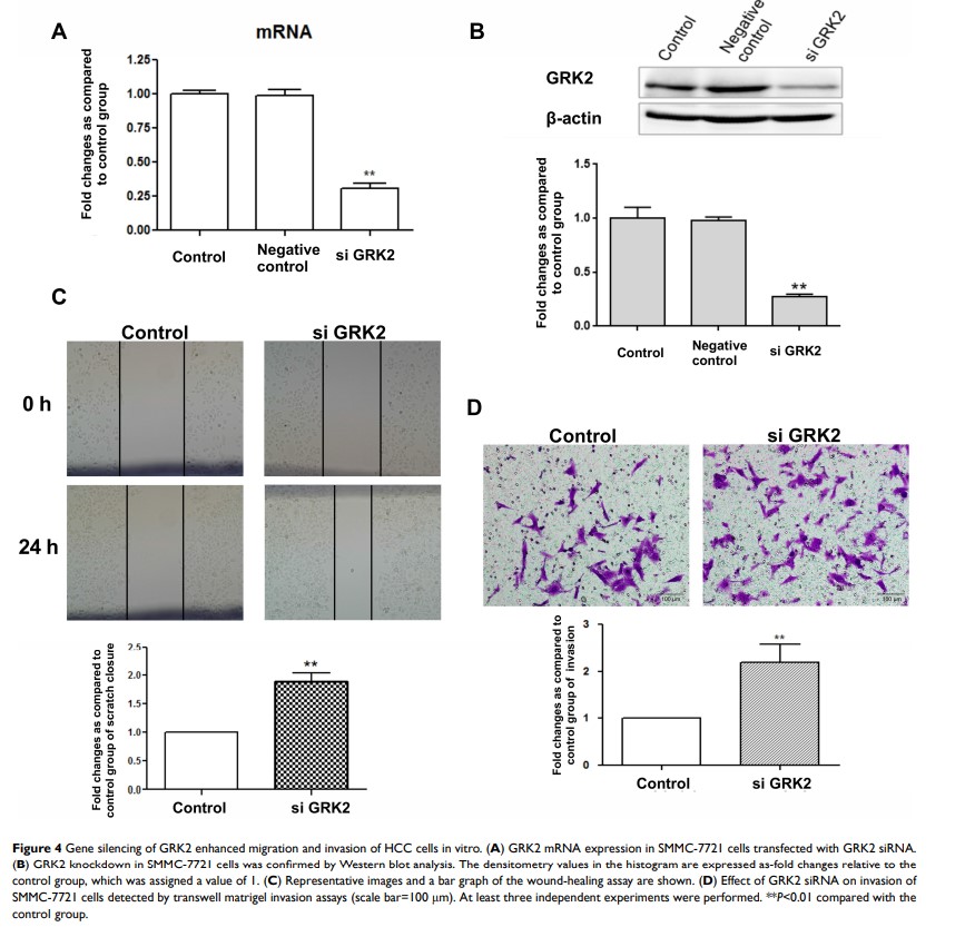
GRK2 通过下调前列腺素 E 受体 2 抑制肝细胞癌的转移和侵袭

Review
miRNA-424 在癌症中的作用
