论文已发表
注册即可获取德孚的最新动态
IF 收录期刊
Original Research
MBD2 与肾细胞癌的不良预后和肿瘤进展相关

Original Research
miR-135b-5p 通过体外调节 HIF-2α/c-Myc/P27 信号来抑制雄激素受体对肝癌细胞增殖的强化作用

Original Research
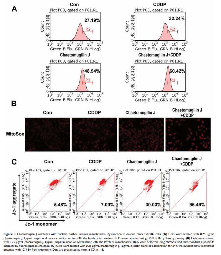
Chaetomugilin J 通过抑制 Pink1/Parkin 介导的吞噬作用增强顺铂诱导的人娄卵巢癌 A2780 细胞凋亡

Original Research
内吞相关蛋白 SCAMP3 在肝细胞癌中的综合评价

Original Research
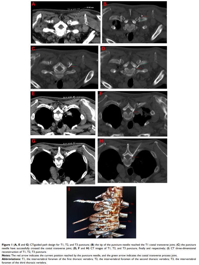
对于接受脉冲射频治疗的 T1-T3 带状疱疹神经痛,肋横突穿刺术的应用及治疗效果

Original Research
椎体成形术和后凸成形术的过度伸展和中立位比较:哪种最适合骨质疏松性椎体压缩性骨折?
