Original Research
作者:Xiaobing Qin, Shaorong Yu, Leilei Zhou, Meiqi Shi, Yong Hu, Xiaoyue Xu, Bo Shen, Siwen Liu, Dali Yan, Jifeng Feng
期刊:International Journal of Nanomedicine
Original Research
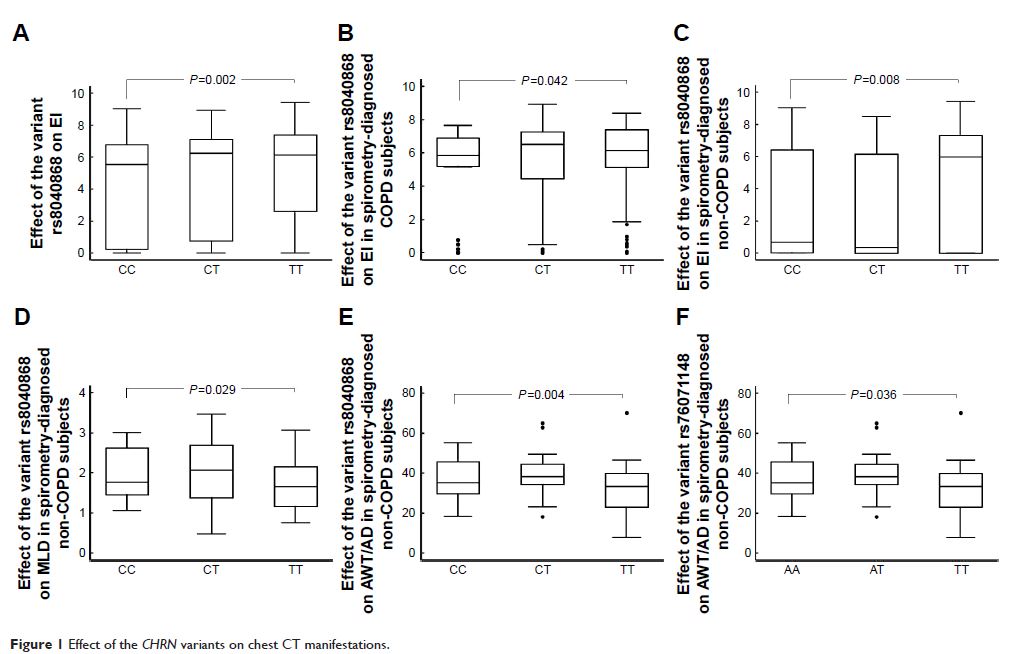
作者:Zhuxiang Zhao, Changbin Jiang, Dongxing Zhao, Yujun Li, Chunxiao Liang, Weifeng Liu, Shuquan Wei, Yumin Zhou, Ziwen Zhao, Pixin Ran
期刊:International Journal of Chronic Obstructive Pulmonary Disease
Original Research
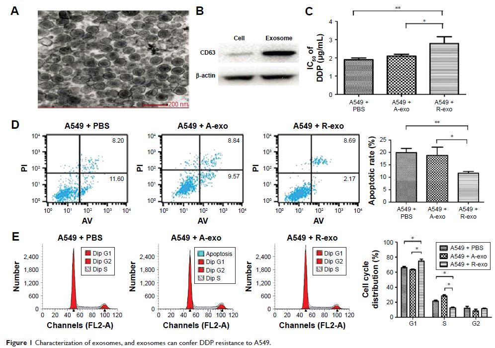
作者:E Du, Lin Wang, Chang-ying Li, Chang-wen Zhang, Yan-chun Qu, Ran-lu Liu, Yong Xu, Kuo Yang, Zhi-hong Zhang
期刊:OncoTargets and Therapy
Original Research
作者:Hong Tang, Yufeng Wu, Yanru Qin, Hongyan Wang, Yongxu Jia, Shujun Yang, Suxia Luo, Qiming Wang
期刊:OncoTargets and Therapy
Original Research
作者:Xiao Hu, Fang Tan, Lan Gong
期刊:Drug Design, Development and Therapy
Original Research 简明总结
作者:Frederik Berrevoet, Carl Doerhoff, Filip Muysoms, Steven Hopson, Marco Gallinella Muzi, Simon Nienhuijs, Eric Kullman, Tim Tollens, Mark R Schwartz, Karl LeBlanc, Vic Velanovich, Lars Nannestad Jørgensen
期刊:Medical Devices: Evidence and Research