论文已发表
注册即可获取德孚的最新动态
IF 收录期刊
Original Research
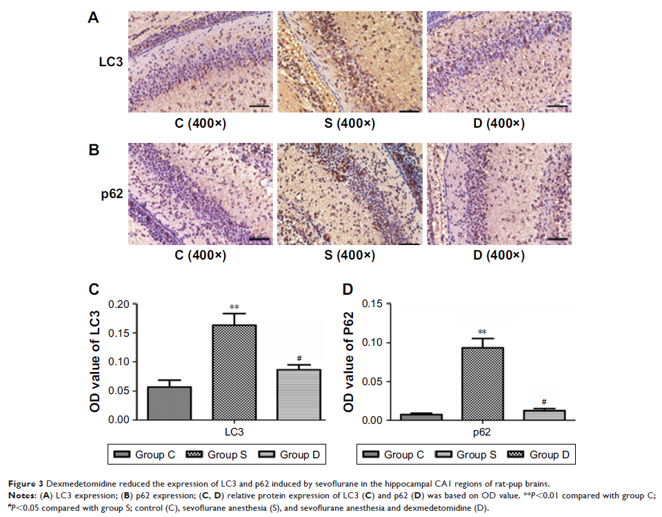
右美托咪定预处理减轻七氟醚引起的发育期大鼠神经损伤:自噬和 Drp1/Bax 信号通路

Original Research
羟考酮调节急性手术后疼痛大鼠模型中切口诱导的神经营养因子和受体的激活

Original Research
未用药、首发和慢性精神分裂症患者的结构和功能性大脑异常: 多模式 MRI 研究

Review
与 PD-1/PD-L1 抑制剂治疗实体瘤相关的临床和分子特征:一项综合分析

Original Research
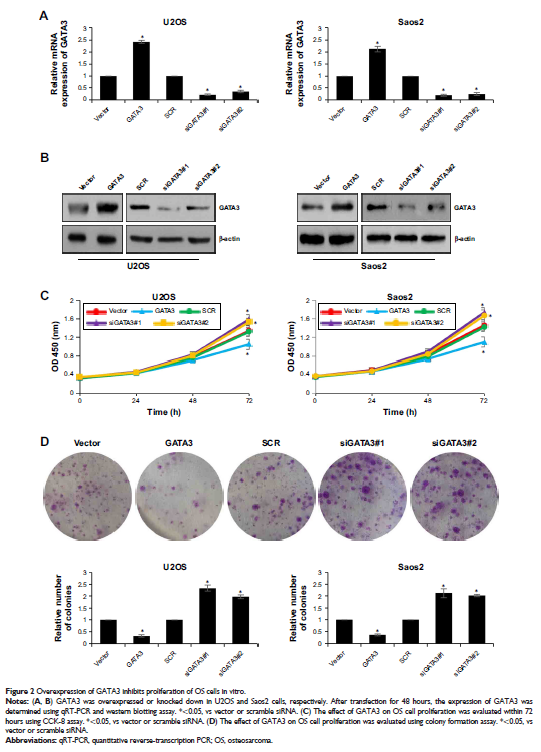
GATA3 在骨肉瘤中发生下调并通过调节 slug 促进 EMT 以及迁移

Original Research
IL-17-生成 CD8+ T 细胞的频率增加可预测乙型肝炎病毒相关的急性慢性肝功能衰竭患者的短期死亡率
