论文已发表
注册即可获取德孚的最新动态
IF 收录期刊
Original Research
高流量鼻导管氧疗与无创通气治疗慢性阻塞性肺病急性中度高碳酸血症呼吸衰竭: 一项观察队列研究

Original Research
雄激素可上调人前列腺癌 LNCaP 细胞当中真核翻译起始因子 3 的 L 亚基的棕榈酰化修饰水平

Original Research
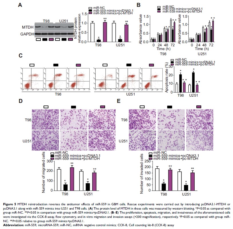
MicroRNA-559 通过直接靶向异粘蛋白抑制胶质母细胞瘤细胞的恶性进展

Original Research
甘草查尔酮 A(licochalcone A)通过调节口腔鳞状细胞癌中 PI3K/AKT 信号通路抑制细胞增殖、迁移和侵袭

Original Research
天然黄酮糖苷牡荆素通过抑制鼻咽癌中的 NF-κB 信号显示出临床前抗肿瘤活性

Original Research
肝内胆管细胞癌切除后复发的预测评分的开发和验证
