论文已发表
注册即可获取德孚的最新动态
IF 收录期刊
Review
腹腔镜肝切除术与射频消融治疗肝细胞癌:系统评价和荟萃分析

Original Research
抗生素过度使用与过敏相关的疾病:中国北方草原的流行病学横断面研究

Original Research
开发用于长春新碱的稳定单瓶脂质体制剂

Original Research
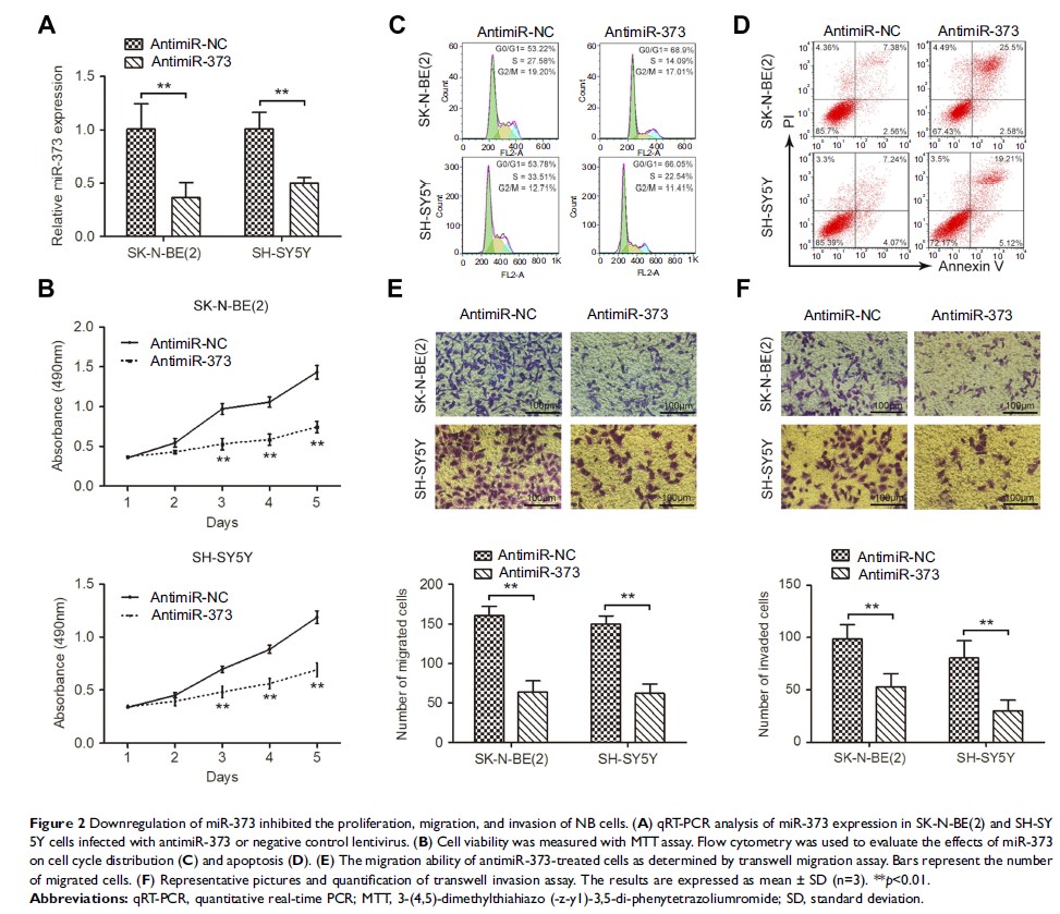
miR-373 对神经母细胞瘤细胞增殖、迁移和侵袭的影响及其作用机制

Original Research
恶性肿瘤髓内脊髓转移:体系分析和回顾

Original Research
含洛铂的联合化疗对转移性乳腺癌的疗效和毒性的回顾性研究
