论文已发表
注册即可获取德孚的最新动态
IF 收录期刊
Review
PIWI-互动 RNA 在人类癌症中的新兴作用

Review 简明总结
不同分子亚型乳腺癌放疗后的预后比较及其放射敏感性差异的原因

Original Research
双眼植入 TECNIS Symfony 人工晶状体后的视觉质量和性能(有或没有微单视)

Original Research
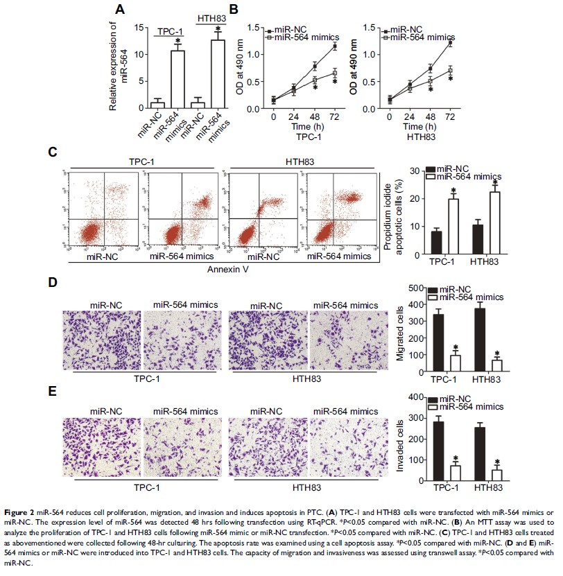
microRNA-564 通过直接靶向星形胶质细胞上调基因-1 抑制乳头状甲状腺癌的侵袭性表型

Original Research
细胞周期蛋白依赖性激酶抑制剂 2B 基因与肝癌细胞对索拉非尼的敏感性有关联

Original Research
地西他滨与标准剂量的阿糖胞苷、盐酸阿克拉霉素和粒细胞集落刺激因子相结合用于治疗新诊断的急性髓细胞白血病患者的临床疗效
