论文已发表
注册即可获取德孚的最新动态
IF 收录期刊
Original Research
AE 期间 COPD 患者胰岛素水平下调;在控制血糖以外的其他作用?

Original Research
MicroRNA-106b-5p 通过调节 FOG2 促进肝细胞癌的发展

Original Research
LAPTM4B 敲低通过抑制自噬增加 EGFR 过表达的放射抵抗鼻咽癌细胞的放射敏感性

Original Research
开发多重交叉置换扩增与基于纳米粒子的生物传感器检测相结合来检测脑膜炎奈瑟菌

Original Research
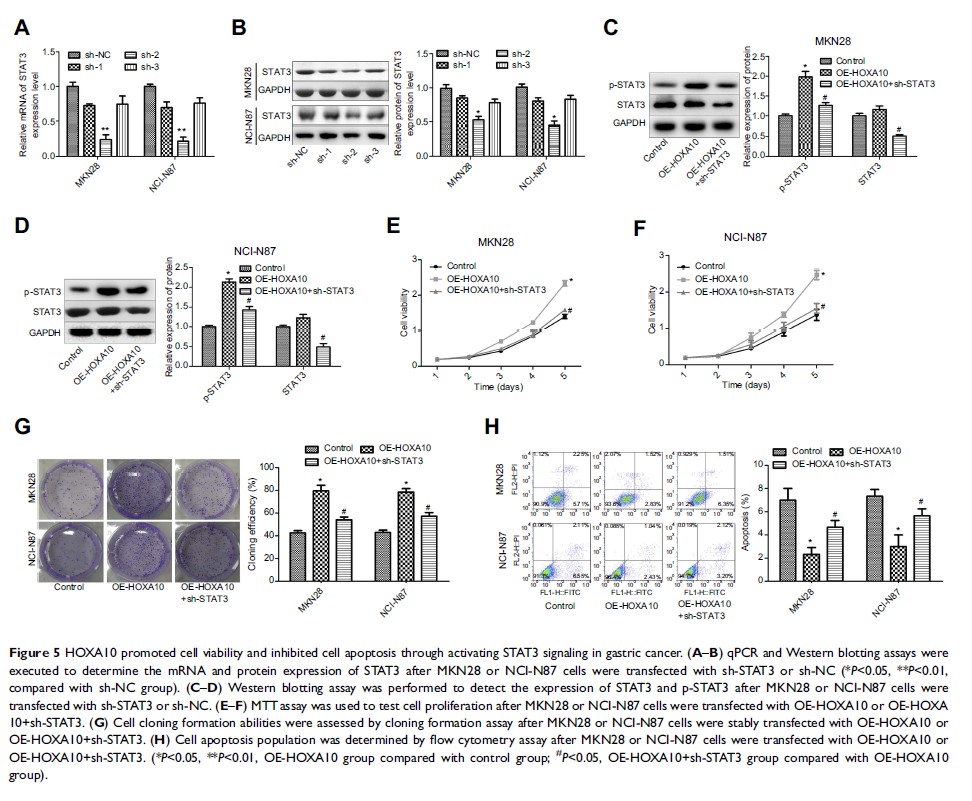
HOXA10 通过激活 JAK1/STAT3 信号通路使胃癌恶化

Original Research
各种癌症中长链非编码 RNA DANCR:荟萃分析和生物信息学
