论文已发表
注册即可获取德孚的最新动态
IF 收录期刊
Original Research
水飞蓟宾可恢复顺铂和紫杉醇对 A2780 耐药细胞的敏感性并减少药物诱导的肝毒性

Review
OCT1 在肝细胞癌中的作用

Review
高 Tiam1 表达可预测恶性实体瘤患者的淋巴转移阳性和较低的生存率:系统评价和荟萃分析

Original Research
对假定平滑肌瘤行子宫切除术和子宫肌瘤切除术后意外出现的子宫肉瘤:26,643 例患者的回顾性研究

Original Research
新辅助化疗对可切除和局部晚期口腔鳞状细胞癌手术的肿瘤学结果及影响

Original Research
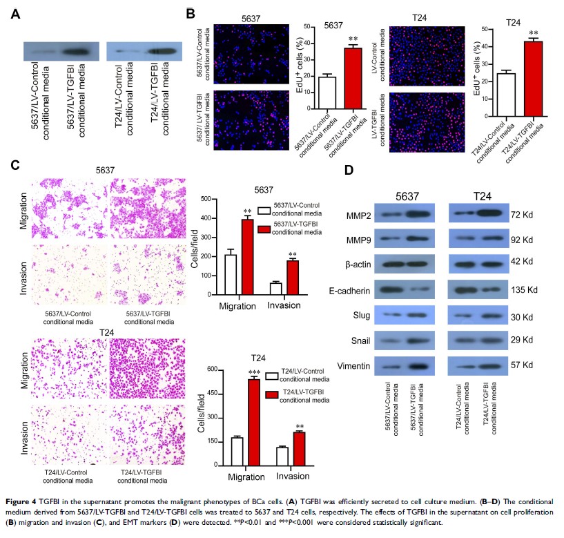
分泌型 TGF-β 诱导蛋白促进膀胱癌细胞的侵袭性进展
