论文已发表
注册即可获取德孚的最新动态
IF 收录期刊
Original Research
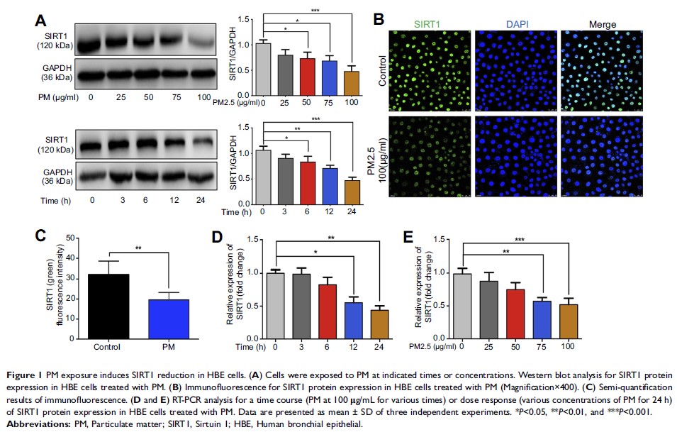
SIRT1 可预防城市颗粒物引起的气道炎症

Original Research
长链非编码 RNA LINC00673 通过与阿片类生长因子受体结合促进上皮性卵巢癌的增殖和转移

Original Research
本文章已被撤回:Orcinol 葡萄糖苷促进 MSC 向成骨细胞的转移,并通过 Wnt/β-catenin 信号通路阻止脂肪形成

Original Research
抗菌肽 Cec4 对鲍氏不动杆菌的抗菌机制

Original Research
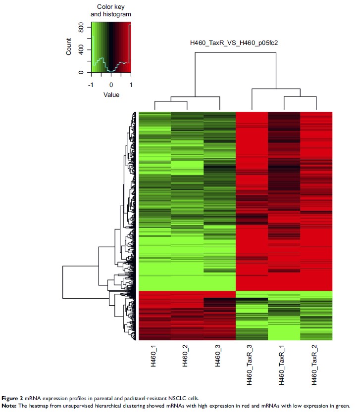
整合基因表达谱分析显示,失调的三重微小 RNA 通过共靶向 MAPT 在非小细胞肺癌中赋予紫杉醇耐药性

Original Research
MAPT 启动子 CpG 岛高甲基化与 II 期结直肠癌患者预后不良有关
