论文已发表
注册即可获取德孚的最新动态
IF 收录期刊
Original Research
CTHRC1 可作为肝细胞癌的预后生物标志物

Original Research
TGF-β/Smad 通路抑制剂 SB431542 可增强射频消融对膀胱癌细胞的抗肿瘤作用

Original Research
抗菌肽鲎素抗菌肽 III 对多药耐药的绿脓杆菌(P. aeruginosa )和鲍曼不动杆菌(A. baumannii )共感染的动物模型的潜在作用

Original Research
CP-CRE/非 CP-CRE 的分层和 CRE 耐药机制的确定有助于通过使用头孢他啶-阿维巴坦和氨曲南-阿维巴坦更好地治疗 CRE 引起的菌血症

Original Research
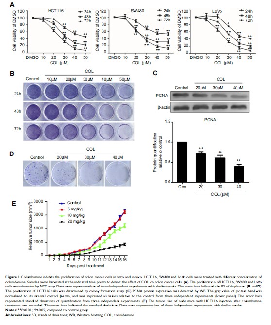
哥伦巴胺通过废除 Wnt/β-catenin 信号通路抑制结肠癌细胞的增殖和恶性生长

Original Research
下调的 MCOLN1 通过抑制溶酶体自噬来减缓非小细胞肺癌的进展
