论文已发表
注册即可获取德孚的最新动态
IF 收录期刊
Original Research
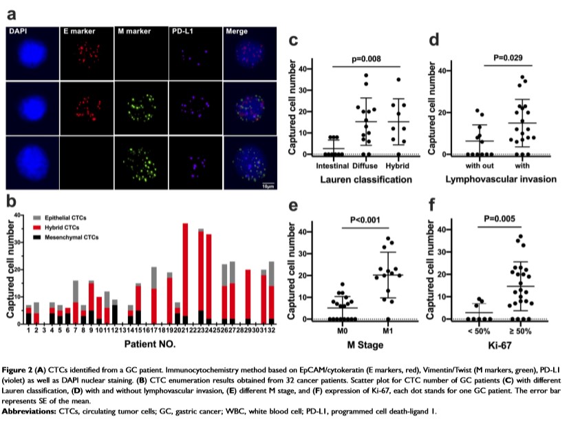
循环肿瘤细胞的计数、表征及其在晚期胃癌中的应用

Original Research
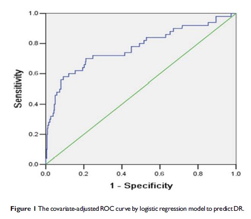
多变量 Logistic 回归和反向传播人工神经网络预测糖尿病性视网膜病变

Original Research
消费者购买奢侈品牌的内在动机:一项 EEG 研究

Original Research
通过腹腔镜方法对右结肠癌进行完全中小肠切除与常规根治性切除的结果比较

Original Research
对用于预测不良的高级别肾脏小肿块的 CT 成像术前列线图的开发和验证

Review
乳头状甲状腺癌的患病率、危险因素和跳跃性转移的位置:系统评价和荟萃分析
