论文已发表
注册即可获取德孚的最新动态
IF 收录期刊
Original Research
EAAT1、DHFR 和胎球蛋白-A 在软骨肉瘤的发病、进展和预后中的作用

Original Research
淋巴细胞与高密度脂蛋白之比作为炎症和代谢综合征的新指标

Original Research
肾脏 GLUT2 和 SGLT2 的上调与小鼠高脂饮食诱发的妊娠糖尿病有关

Original Research
CXCL13 是抗富亮氨酸胶质瘤失活 1 蛋白(LGI1)抗体脑炎患者的生物标志物

Original Research
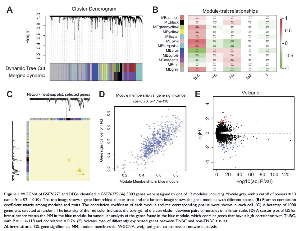
综合生物信息学数据分析揭示了 SIDT1 在三阴性乳腺癌中的预后意义

Original Research
使用生物信息学分析,五个中枢基因可能是胆管癌的潜在 DNA 甲基化生物标志物
