论文已发表
注册即可获取德孚的最新动态
IF 收录期刊
Original Research
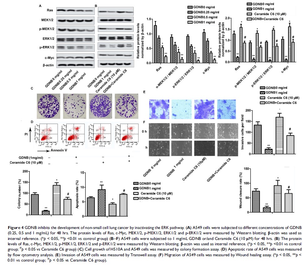
Ganoderan(GDN)通过 ERK 信号通路在体内和体外调节非小细胞肺癌细胞的生长、运动和凋亡

Original Research
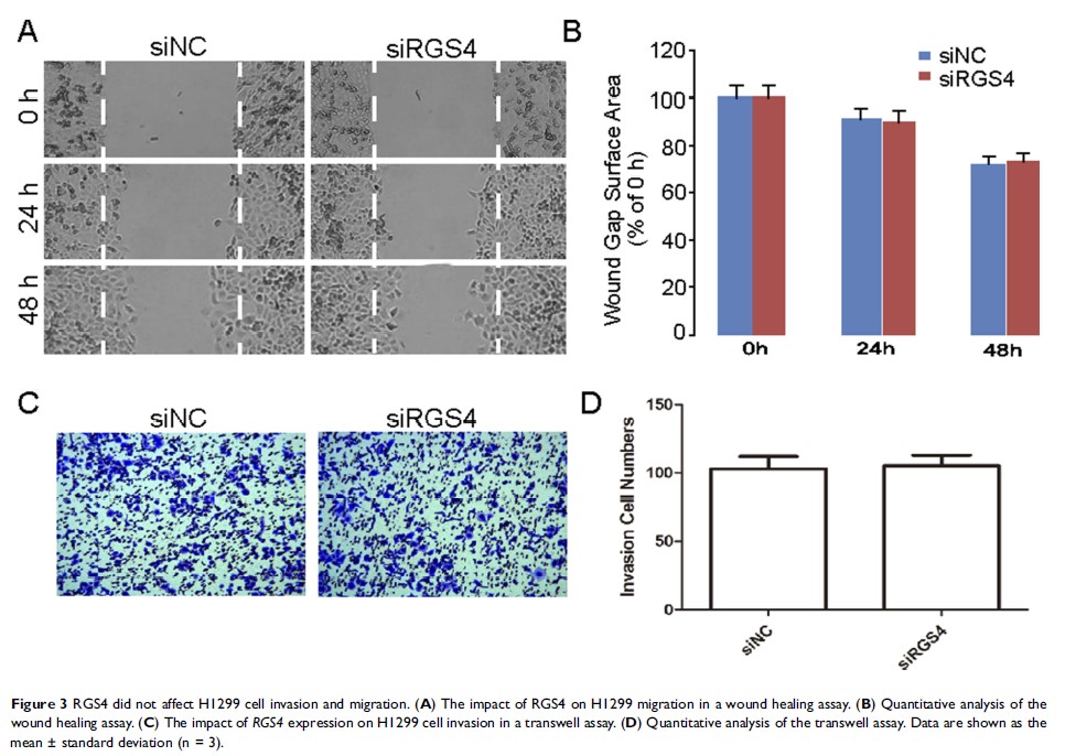
RGS4 通过 microRNA-16 和脑源性神经营养因子调节 NSCLC 细胞的增殖和凋亡

Original Research
中国精神卫生科和内分泌科住院病人对健康服务的期望比较

Original Research
PCR 阵列分析研究黄芪多糖对由高糖诱导或 SOD2 沉默引起的 H9C2 细胞氧化应激的保护作用

Original Research
色瑞替尼和艾乐替尼结合治疗与单独使用克唑替尼治疗间变性淋巴瘤激酶阳性的晚期非小细胞肺癌的成本-效果分析

Original Research
运用 18F-氟脱氧葡萄糖正电子发射断层显像来区分低度和高度脑膜瘤的诊断价值
