论文已发表
注册即可获取德孚的最新动态
IF 收录期刊
Original Research 视频
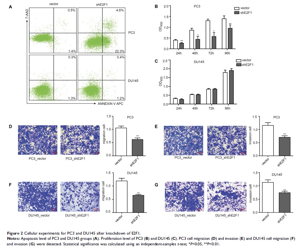
由 E2F1 所控制的人类去势抵抗性前列腺癌细胞中的关键基因和途径

Original Research
Id-1 通过激活 NFkB/survivin 信号通路促进血管损伤后的早期内皮细胞再生

Original Research
Vasicine 通过调节氧化应激、炎症和 PI3K/Akt 通路对大鼠心肌梗死的保护作用

Original Research
混合性肠球菌血流感染的临床特征和危险因素

Original Research
心脏传导异常和心源性猝死高发的家庭中 EMD 基因的新型突变

Original Research
肿瘤免疫微环境的转录特征及其对中国人群局部晚期肺腺癌预后价值
