论文已发表
注册即可获取德孚的最新动态
IF 收录期刊
Original Research
miR-492 通过靶向 GJB4 促进癌症的进展,它还是膀胱癌的新型生物标志物

Original Research
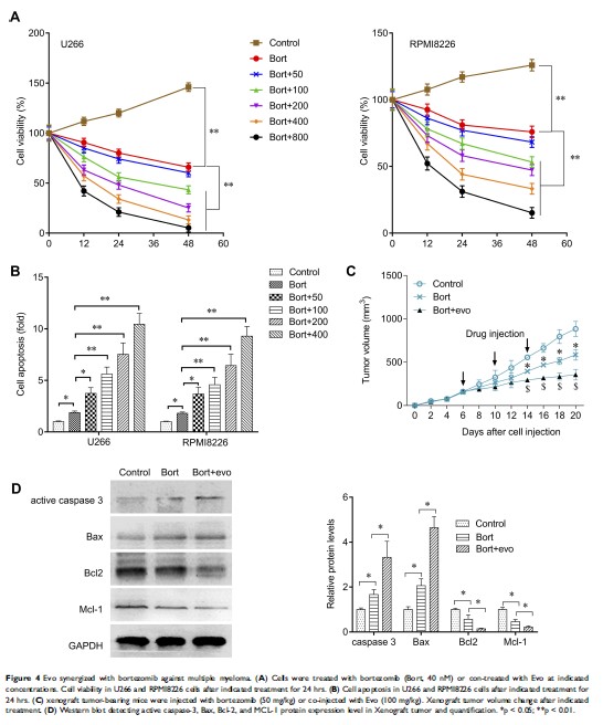
吴茱萸碱通过触发内源性凋亡信号通路的激活来选择性地抑制多发性骨髓瘤细胞的生长

Original Research
一种基于外周血检查用于预测胶质瘤分级及预后的评分系统

Original Research
玻璃体内注射康柏西普治疗糖尿病性黄斑水肿后,患者细胞因子和趋化因子的变化

Original Research
胸腔放疗有利于发生远处转移的广泛期小细胞肺癌老年患者

Original Research
涎腺小细胞癌的临床病理特征和生存率:一项基于人群的研究
