论文已发表
注册即可获取德孚的最新动态
IF 收录期刊
Original Research
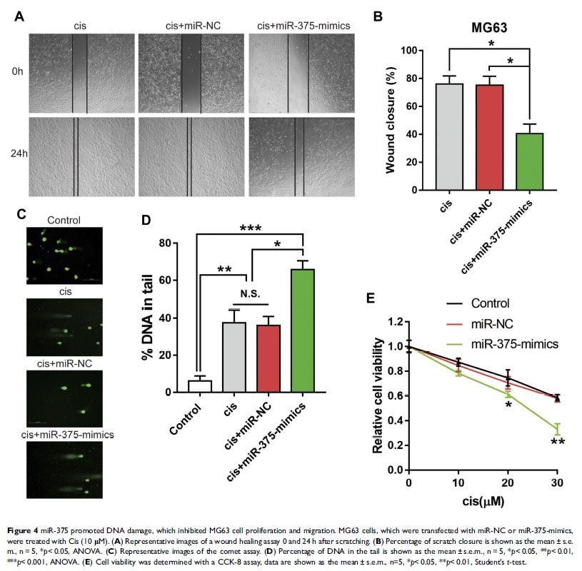
由化疗导致的 Mcl-1 表达增加可介导 miR-375 对骨肉瘤细胞顺铂耐药性的影响

Original Research
DUXAP8 是参与肝细胞癌分子调控机制的一个泛癌预后标志物:基于数据挖掘、生物信息学和体外验证的综合研究

Original Research
CDC6、CDC45、ORC6 和 SNHG7 在结直肠癌中的潜在预后和诊断价值

Original Research
miR-520b 通过 Hippo/YAP 信号通路促进乳腺癌干性

Original Research 值得关注
七氟醚通过调节 JNK 和 p38 MAPK 信号通路抑制人卵巢癌细胞的增殖和侵袭

Original Research
病理分期为 Ⅲa(N2)期的非小细胞肺癌患者行完全性切除术后的放射治疗:回顾性分析
