论文已发表
注册即可获取德孚的最新动态
IF 收录期刊
Original Research
二甲双胍可通过减少 LRP2 来抑制 JNK 信号通路,从而遏制人甲状腺癌 TPC-1 细胞的增殖

Original Research
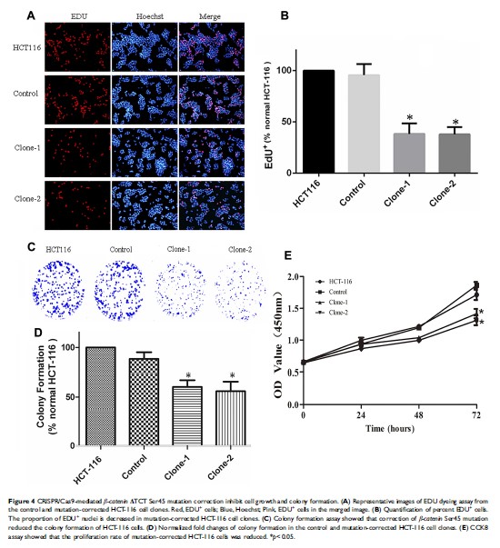
应用 Cas9 修复 HCT-116 细胞中 β-catenin 突变恢复蛋白磷酸化表达抑制肠癌细胞在体外增殖和小鼠移植瘤的生长

Original Research 值得关注
NMMHC IIA 抑制可通过 Caspase-3/ROCK1/MLC 信号通路减少脑缺血/再灌注诱导的神经元凋亡

Original Research
金属-β-内酰胺酶的高表达可促进中国包头绿脓杆菌临床分离株对碳青霉烯类的耐药性

Original Research
术前血清铁蛋白水平与肝癌根治性切除术后预后及复发的相关性分析

Original Research
MicroRNA-21 的上调显示预后不良并通过 lncRNA SNHG1 的上调促进食管鳞状细胞癌中的细胞增殖
