论文已发表
注册即可获取德孚的最新动态
IF 收录期刊
Original Research
FOXN4 通过直接激活 P53 抑制乳腺癌的进展

Original Research
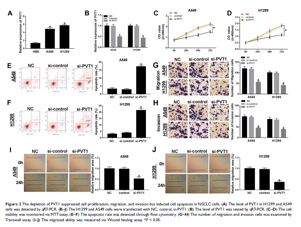
长非编码 RNA PVT1 通过 miR-17-5p 海绵化来调节 BAMBI,以促进非小细胞肺癌的肿瘤进展

Original Research
miR-1269b 通过调节 PTEN/PI3K/AKT 信号通路来驱动人类非小细胞肺癌的顺铂耐药性

Original Research
癌组织和邻近非癌组织的外显子覆盖范围差异是胃癌的预后因素

Original Research
lncRNA THRIL/TNF-α 信号上调可促进细胞生长并预测骨肉瘤的不良临床结果

Original Research
上调的 CCDC34 促进肝细胞癌的增殖和转移
