论文已发表
注册即可获取德孚的最新动态
IF 收录期刊
Original Research
PD-1 抑制剂加化学疗法治疗晚期软组织肉瘤的安全性和有效性:一项回顾性研究

Original Research
妊娠合并卵巢恶性生殖细胞肿瘤的临床病理特征和治疗结果

Study Protocol
甲磺酸恩诺沙星的合成、表征和药效学研究

Original Research
侧卧位与俯卧位行颈椎椎板成形术:回顾性比较研究

Original Research
由叶酸修饰的 MPEG-PCL 自组装胶束进行肿瘤靶向姜黄素递送,用于大肠癌治疗

Original Research
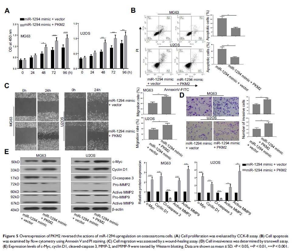
miR-1294/M2 型丙酮酸激酶信号级联在骨肉瘤细胞中的抗肿瘤作用
