论文已发表
注册即可获取德孚的最新动态
IF 收录期刊
Original Research
适配体特异性修饰 DNA 纳米治疗系统靶向生物治疗化疗协同抗肿瘤作用研究

Original Research
负载褪黑素的肽功能化磁性纳米平台可有针对性地缓解压力超负荷引起的心肌肥大及纤维化改变

Original Research
miR-346 通过靶向大鼠 Bax 抑制心肌缺血再灌注损伤的细胞凋亡

Original Research
在五代中国家庭中与林奇综合征相关的 MSH2 基因的可遗传突变

Original Research
miR-455-3p 在胰腺癌中抑制经由 TAZ 的 Wnt/β-连环蛋白信号传导,从而起到肿瘤抑制剂的作用

Original Research
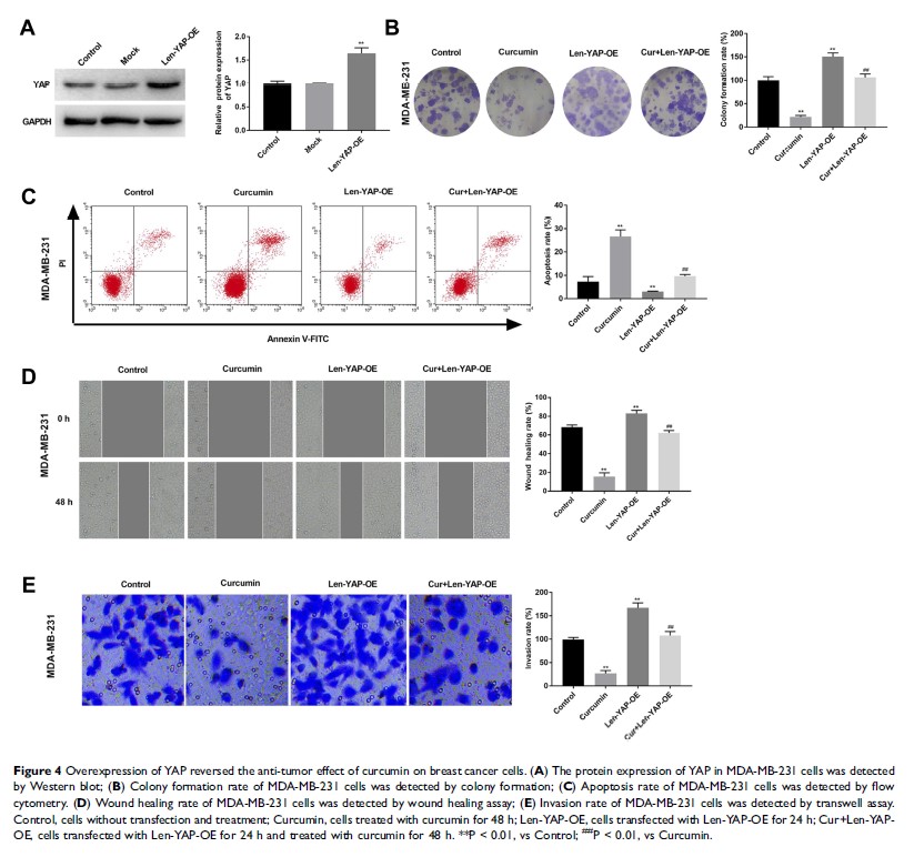
姜黄素通过阻止 Tafazzin/Yes 相关蛋白轴来抑制乳腺癌的肿瘤发生
