论文已发表
注册即可获取德孚的最新动态
IF 收录期刊
Original Research
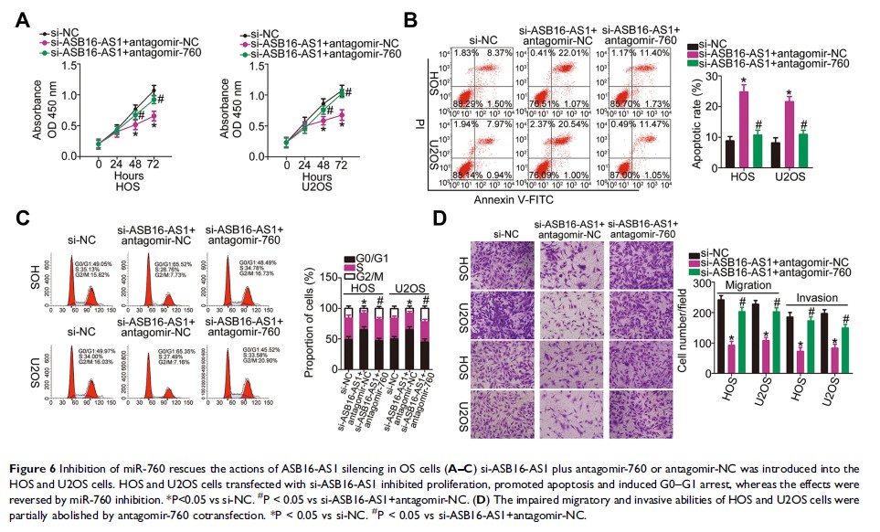
长非编码 RNA ASB16-AS1 充当 miR-760 的海绵,通过提高 HDGF 的表达来促进骨肉瘤的恶性表型

Original Research
重楼皂苷 VI 通过活性氧簇介导下的 JNK 和 P38 活化,诱导胶质瘤中的细胞凋亡和自噬

Original Research
肿瘤抑制因子 microRNA-138 通过调节 IGF2BP2 遏制低度胶质瘤的发生和转移

Original Research 值得关注
番石榴叶提取物通过 PI3K/Akt 信号通路减弱 2 型糖尿病小鼠模型的胰岛素抗性

Original Research
Catalpol 通过抑制 KDM7A 促进高糖诱导的成骨细胞增殖和分化

Original Research
LncRNA MALAT1 通过 PI3K/AKT 信号通路调节胃癌细胞的增殖和顺铂耐药性
