论文已发表
注册即可获取德孚的最新动态
IF 收录期刊
Original Research
细胞减灭性肾部分切除术对老年转移性肾细胞癌患者的疗效

Original Research
具有不同表面修饰的 InP/ZnS 量子点的生物分布和毒性的体内比较

Original Research
负载超氧化物歧化酶的聚(N-异丙基-丙烯酰胺)/聚(γ-谷氨酸)热敏水凝胶用于伤口敷料应用

Original Research
miR-145-5p 通过靶向 KLF5 调节宫颈癌的增殖、迁移和侵袭

Original Research
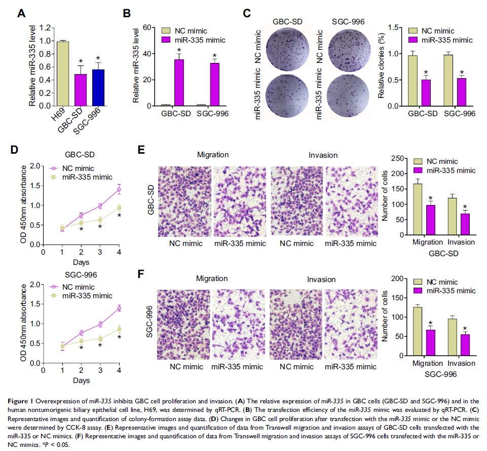
长非编码 RNA NEAT1 可上调 Survivin,并通过 microRNA-335 海绵化来促进胆囊癌进展

Original Research
RAGE 的下调通过调节宫颈鳞状细胞癌中的 PI3K/AKT 信号通路抑制细胞增殖并诱导凋亡
