论文已发表
注册即可获取德孚的最新动态
IF 收录期刊
Original Research
对于接受化疗的血液系统恶性肿瘤患者,发热性嗜中性白血球低下症合并革兰氏阴性细菌感染的流行病学:对来自单中心的 10 年数据的回顾性研究

Original Research
营养指标对结直肠癌患者生存结果的影响

Original Research
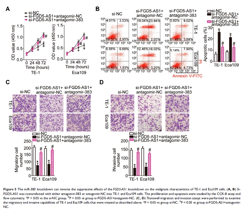
长非编码 RNA FGD5-AS1 充当在 microRNA-383 上的竞争性内源 RNA,通过增加 SP1 表达来增强食管鳞状细胞癌的恶性特征

Case Report
Chartis 系统纠正了巨型肺大泡的误判位置,这有利于成功完成支气管镜肺大泡切除术:一份病例报告

Review
生长因子基因修饰的间充质干细胞在组织修复中的应用

Review
非小细胞肺癌中的 MET 原癌基因:MET 失调的机制和靶向 HGF/c-Met 轴的药物
