论文已发表
注册即可获取德孚的最新动态
IF 收录期刊
Original Research
α1-抗胰蛋白酶在肺癌细胞中诱导上皮间充质转化、内皮间充质转化及耐药性

Original Research
格列美脲-二甲双胍加合物的抗乳腺癌作用及其机制

Original Research
CircLARP4 通过靶向 miR-135b 抑制非小细胞肺癌的细胞增殖、侵袭和糖酵解并促进其凋亡

Original Research
微环 DNA 介导的 CAR T 细胞靶向 CD44,在体内和体外抑制肝细胞癌

Original Research
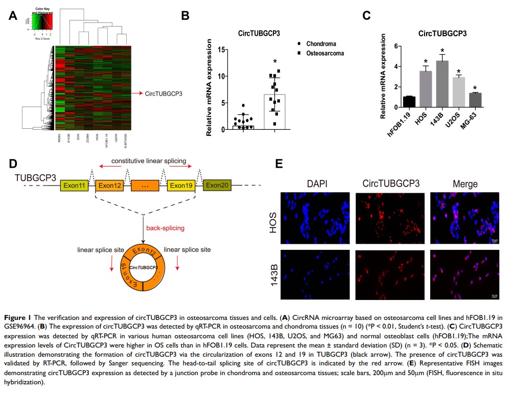
环状 RNA circTUBGCP3 在骨肉瘤中表达上调,并通过海绵 mir-30b 促进骨肉瘤细胞的增殖、迁移和生存能力

Original Research
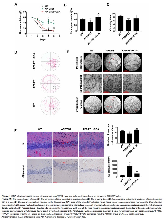
绿原酸通过 mTOR/TFEB 信号通路减轻 Aβ25-35 诱导的自噬和 APP/PS1 小鼠认知功能障碍
