论文已发表
注册即可获取德孚的最新动态
IF 收录期刊
Original Research
基因表达特征预测大肠癌患者的预后和辅助化疗的敏感性

Original Research
尼妥珠单抗联合诱导化疗、同期放化疗治疗无法切除的局部晚期咽喉癌:中国的单一机构经验

Original Research
胆囊癌患者术前淋巴细胞与单核细胞比率的预后意义

Original Research
SP1 诱导的 lncRNA LINC00514 上调通过调节 miR-708 促进骨肉瘤中的肿瘤增殖和转移

Original Research
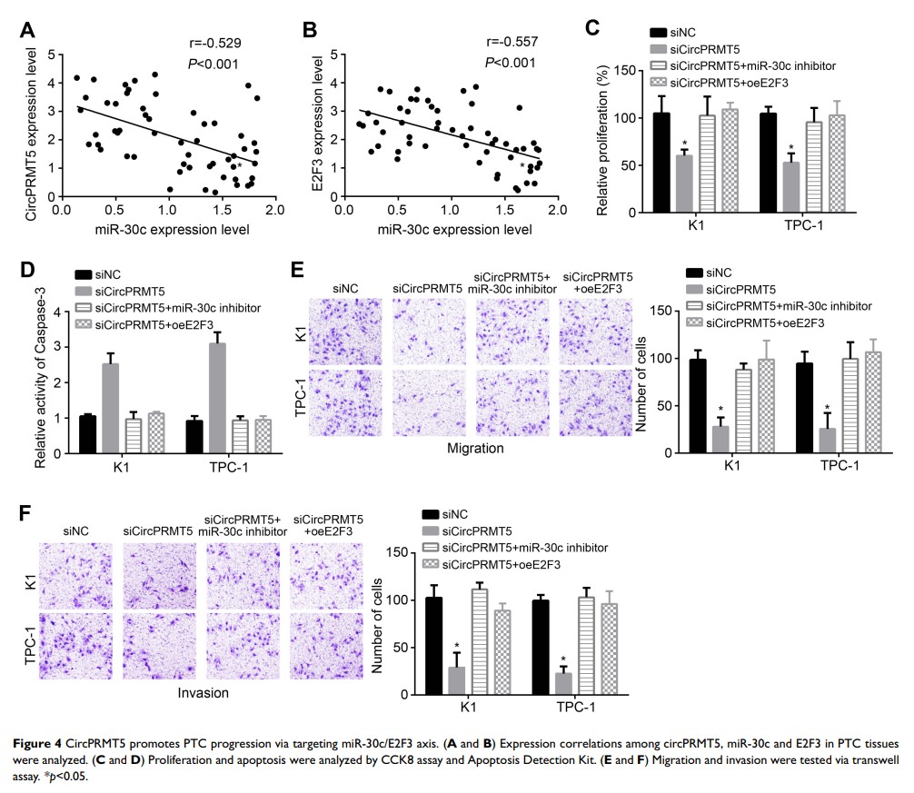
环状 RNA CircPRMT5 通过调节 miR-30c/E2F3 轴促进乳头状甲状腺癌的增殖和侵袭

Original Research
中国食管胃交界处腺癌患者免疫特性与临床病理的关系
